时间:2021-03-18 | 标签: | 作者:Q8 | 来源:网络
小提示:您能找到这篇{孟加拉国格莱珉银行小额贷款模式}绝对不是偶然,我们能帮您找到潜在客户,解决您的困扰。如果您对本页介绍的孟加拉国格莱珉银行小额贷款模式内容感兴趣,有相关需求意向欢迎拨打我们的服务热线,或留言咨询,我们将第一时间联系您! |
原标题:孟加拉国格莱珉银行小额贷款模式 原创:非洲纲哥 来源:纲哥杂谈
孟加拉国的乡村银行(又称格莱珉银行)是当今规模最大、运作最成功、影响力最大的小额贷款金融机构之一,其运营模式被众多发展中国家模仿和借鉴。 格莱珉银行源于 1974 年穆罕默德尤努斯教授在孟加拉国吉大港乔布拉村的小额信贷实验。其主要目标是为特殊群体尤其是妇女提供小额信贷服务,即从“低收入—低储蓄—低投资—低收入”,转变为“低收入—贷款—投资—更多收入—更多储蓄—更多投资—更多收入”的良性循环。1983 年,孟加拉国政府颁布《1983 年特别格莱珉银行法令》,由此世界上第一个专门服务穷人的银行——格莱珉银行诞生。 格莱珉银行一直坚守着服务穷人的使命,不断践行以“让所有人在有需求的时候能够以合适的价格,方便快捷并有尊严地享受金融服务”为原则的普惠金融。根据孟加拉国国家统计局最新数据,在孟加拉国政府、孟加拉国人民和格莱珉银行的共同努力下,孟加拉国绝对贫困率从 1972 年的 82% 下降到 2018 年的 11.3%,孟加拉国乡村发生了翻天覆地的变化。格莱珉银行模式复制到全球包括美国、墨西哥、土耳其等 41 个国家,惠及全球 1,688 万个低收入家庭,在世界范围被证实为一种具有可持续性并能有效消除贫困的模式。格莱珉银行创始人尤努斯教授由于其卓越成绩于 2006 年获得了诺贝尔和平奖。
格莱珉银行的创新点体现在以下方面:从贷款对象上看,关注社会金字塔最底层的贫困女性,并以此为主要目标;从产品和服务上看,为特殊客户群设计了适合的产品与服务,向穷人提供信用贷款,鼓励储蓄,分短期还款;鼓励客户能力建设,通过“十六条公约”为客户建立良好价值观,并培养会员理财和生活能力;在风险控制方面,以“小组+中心”模式,培养人与人之间的信任和团结,让客户拥有集体的荣誉感,进而从客户内心激发还款的意愿和能力,使得贷款成为改善客户生活的初始动力,通过自立、团结、互助,以精神和团队的力量引导客户积极还款。 1. 明确的客户定位 格莱珉银行致力于为特殊群体尤其是妇女提供小额信贷服务,让金融的理念和相关金融服务真正深入需要帮助的穷人群体。结合孟加拉国乡村农业的具体情形和金融发展状况,格莱珉银行确立了专门服务穷人的理念和针对贫困家庭的妇女群体开展业务的具体措施。秉持金融普惠服务的初心和使命,是格莱珉银行发展运营的立足之本。 格莱珉银行自建立之初便以服务“穷人中的穷人(PoorestofthePoor)”,即在社会金字塔最底层的贫困人口为己任。因此,在格莱珉银行业务发展中,不存在做普惠金融难以下沉的情况。尤努斯教授认为,他们的模式是“由下而上(BottomUp)”,而非“由上而下(TopDown)”。 同时,格莱珉银行将目标客户定位于贫困家庭的妇女群体。这主要有以下原因:世界上大约 70% 的贫困人口是女性,低收入的女性比男性更难获得金融及其他服务;与男性相比,女性面临更恶劣的饥饿和贫困境况,因此女性会牢牢抓住任何可以帮助她们改善生活的途径;女性普遍工作勤劳也更关心孩子的现在和未来,愿意为孩子的幸福牺牲一切。格莱珉银行的经验表明,贫困女性确实是比男性更好的贷款客户。当然,格莱珉银行的项目并不排斥男性客户的加入,只是根据国家和地域的区别采用不同的方式,例如,有的限制小组中的男性人数,有的禁止男性在小组和中心担任领导职位。 2. 产品与服务因地制宜 专注于服务贫困女性这样的客户定位,要求格莱珉银行设计完全符合客户实际需求和特点的产品与服务。格莱珉银行的金融产品与服务处处以其客户根本需求为出发点,并在走向新的国家和地区时因地制宜,充分考虑当地金融与文化环境。1998 年孟加拉国经历了巨大的洪涝灾害,给格莱珉银行和数百万客户带来了沉重的损失。但格莱珉银行没有被压倒,而是开始反思如何进一步改进、创新和完善自身规则与制度,并于 2000 年着手进行变革,对“格莱珉一代”模式即格莱珉经典体系(Grameen Classic System)做了很大改变,从更加便利客户的角度出发,经过多年的反复实践、纠错、创新,形成了“格莱珉二代”模式,即格莱珉广义体系(Grameen Generalized System)。对比第一代模式,第二代模式格莱珉银行的贷款产品的发放方式、贷款额度上限、期限、分期付款额度、还款形式更加灵活;对没有足额偿还完现有贷款者的新申请更加宽松;对违约者的限制更加严格;并且专门为乞丐设计了特殊产品。 除基本贷款这一主导产品外,格莱珉银行还提供了弹性贷款、房屋贷款、高等教育贷款、微型企业贷款等多种贷款产品以满足客户不同的贷款需求。同时,格莱珉银行也推出了格莱珉储蓄产品,其目的是在低收入人群的贷款之外,提供安全且有较高利率的储蓄服务。在第二代模式格莱珉银行的储蓄产品里,取消了 5% 的小组税,每周个人存款额度不固定且均为独立操作。 此外格莱珉银行还推出了抚恤金储蓄产品,其目的是鼓励客户为退休存钱,存款期限为 5~10 年,利率较高且可以续期。为了解决客户去世后无法还清贷款的问题,格莱珉银行推出了贷款保险储蓄基金,即借款人根据贷款大小支付一笔钱以保障其去世后贷款得以偿还。 在产品设计外,格莱珉银行还要求会员遵守“十六条公约”。十六条公约是格莱珉银行的灵魂,通过会员民体验营销主商议,凝聚了孟加拉国重要的社会发展议题而形成。十六条公约既是格莱珉银行的行动纲领,也是格莱珉银行会员的美好生活指南(见表 2-3)。
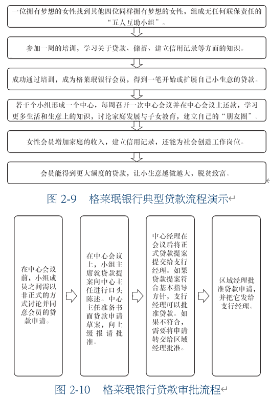
3. “小组+中心”的风险管理机制 格莱珉项目中,小组承担着降低运营费用及最小化贷款风险的重要作用,因此对于小组的客户构成有诸多要求和限制。小组一般由相互认识但来自不同贫困家庭的五人组成,还有来自同一社区、年龄限制等诸多要求。在小组形成之前,先进行“迷你会议”,提前让潜在组员了解格莱珉项目的要求以及贷款产品的注意事项。持续的小组培训非常重要,它可以帮助客户更好地了解信贷项目及其规章制度,一般会连续 7 天左右,内容主要是系统地回顾所有的关键概念、信贷项目规则,以及客户的责任。在经过小组培训后,最后一个把控小组质量的环节就是小组认证,一般是由高级员工采取口头测试的方式进行认证,考察的方面有:核实贫困状态、考察这些潜在客户是否满足成立小组的要求、考察客户对信贷项目和规则的认知、通过签到记录核实其在持续小组培训期间的出勤率等。贷款流程详见图 2-9。 在格莱珉方法论中,小组旨在为其客户提供支持服务,但并没有共同债务的概念,小组也没有偿还违约客户债务的责任。格莱珉模式是通过培训增强小组内的客户的责任感,培养他们团结一致的意识,从精神层面引导客户积极还款。 中心是格莱珉模式的主要操作单元,可由两个以上小组组成。中心是交易发生的地方,包括托收每周还款的本金和利息、储蓄、贷款申请以及社会话题讨论。在中心会议期间,借贷者不仅要执行已安排的财务交易,还要深入互动,探寻个人、社区以及机构存在的问题的解决方案。为了更有效地管理小组,中心的会议地点、频率、流程和日程安排等信息均需要进行选择和设置。 4. 严格的贷款审批流程 孟加拉国的乡村银行格莱珉模式对贷款的使用有严格的限制,主要是为贫困客户生产经营提供支持,并要求从一开始就创建正确利用贷款的文化。通过这种方式,帮助借款人逐渐将正确使用贷款变成一个习惯。出于这个原因,最初几笔贷款一般由小组主席、中心主任、中心经理,甚至是支行经理等角色发放,以保证项目终极目标——扶贫的成功。具体的贷款审批流程,见图 2-10。
5. 社会型企精准化营销是什么业形式助力社会目标的高效实现 格莱珉银行属于社会型企业(SocialEnterprise)。格莱珉银行有独特的所有制结构,即借款人拥有银行 95% 的所有权,政府持有其余 5%。企业建立的目标并非营利性,而是为了服务社会底层的贫困人群,通过为贫困人口提供金融服务这一方式而帮助他们实现更好的生活。这是其社会意义所在。同时,社会型企业又不是慈善组织,而是以企业方式高效运营。 自 1995 年起格莱珉银行就已经实现了盈亏平衡,而其银行盈利还会源源不断地返回到银行运营中,为更多的贫困人口提供金融服务。公司化运营方式相较于纯粹的公益性捐款,运营效率更高,且资金利用效率更高,更能起到防止不公平分配、杜绝懒汉行为与鼓励就业的作用。虽然格莱珉银行已有 40 余年的历史,但它创新的运营模式仍然是小额信贷类普惠金融业务的灯塔和标杆。目前,格莱珉银行已经是孟加拉国最大的银行之一。截至 2019 年年底,格莱珉银行已拥有 2,568 个支行,137,141 个中心,1,398,370 个小组;覆盖了 81,678 个村庄,约占孟加拉国全国村庄总数的 93.48%;累计发放贷款 295 亿美元,拥有会员 926 万人,其中 896 万为女性会员。同时,格莱珉银行还款率达 99%,成为金融界的奇迹。 6. 经验总结 值得指出的是,对孟加拉国乡村群体的细致调研和对当地金融和文化环境的充分考虑,给予了格莱珉银行生存发展的生命力。从确定以贫困妇女群体为服务对象,到探索出一系列具体的金融产品(基本贷款及其他金融产品),再到会员公约的普及和“互助小组”形式的建设,可见格莱珉银行在进行普惠金融服务过程中的工作之细致。这些具体的服务模式设定,揭示了金融服务“从消费者的根本需求出发”的重要性。同时,格莱珉银行的成功也在提示,对于金融服务,尤其是普惠金融的发展,应切忌一刀切式的设计,而需关注需要帮助的群体的内在需求。
|
上一篇:金融时报:Facebook封杀澳大利亚新闻或因默多克而
下一篇:阿联酋消费电子巨头效仿中国防疫 乘风破浪掀起

小提示:您应该对本页介绍的“孟加拉国格莱珉银行小额贷款模式”相关内容感兴趣,若您有相关需求欢迎拨打我们的服务热线或留言咨询,我们尽快与您联系沟通孟加拉国格莱珉银行小额贷款模式的相关事宜。
关键词: