时间:2021-03-18 | 标签: | 作者:Q8 | 来源:网络
小提示:您能找到这篇{怎样做才是合格的增长运营?}绝对不是偶然,我们能帮您找到潜在客户,解决您的困扰。如果您对本页介绍的怎样做才是合格的增长运营?内容感兴趣,有相关需求意向欢迎拨打我们的服务热线,或留言咨询,我们将第一时间联系您! |
原创:鄂家和 来源:家和笔记(微信公众号ID:shui-tangtang) 本期主要分享增长运营的角色、职能、以及如何能成为一个合格的运营 • 会做事:专业基本功基础上做的更好 • 会总结&计划:日常分析总结决定解决问题能力,阶段性落地方案成果预期 • 会分享:基于做好本职基础上总结沉底结果后才能更好的表达成果、过程、解决方案。 合格运营依据我的标准和要求:习惯性把自己带的团队不管是商务、运营、推广、产品经理都往运营思维上带且要求他们的专业性,例如: • 每天看数据优化 • 周/月/季报:内容突出核心工作、主要成果、核心数据、异常进度、下周计划 • 每月调研总结:更便于了解市场和自己专注领域的一些知识,更新并增加自己的判断 • 每半年输出运营手册和 SOP 流程 一:增长运营的主要工作模块: 增长模块中重点的主要是应用商店、aso/asm、社交媒体运营以及重点中的重点——付费增长部分。本次主要整理下运营的主要工作目标和主要工作内容,如果人力支撑不足重心肯定在买量和 aso+ 商店维护。主要工作如下几大模块:
二、增长团队的人员架构: 一个基本的海外用户增长团队最基本的角色是上图绿色的部分,其他可以看团队架构和综合人力配比 设计师:一般支撑起 aso 的设计和素材设计。设计师要懂得善用工具,将不同国家的设计元素综合来提升自己的在素材设计上的产能。 aso:及时根据产品节奏、策略走,输出固定的词库以及每周输出数据反馈自然增长的占比、量的绝对值和相对值,以及 top 关键词的优化路径的周期性结论。 社交媒体运营:依据产品类型确定需要维护的媒体,fb、tt 基本现在是运营首选,有视频生产能力/内容生产能力的可选择性运营 ytb 和 ins(ps: 如果在 tt 和 google 是 KA 客户可以申请蓝 v 和加白)。
三、用户增长的主要工作职责 首先从上到下对称目标、便于后续的目标拆分到各个角色和落地,多分析、多总结的同时跟进落地效果周期性(日周月季),形成良性循环后,不管是 kpi 还是 okr 都能非常迅速并有效的落地并达成。 1. 目标设定:无论是 kpi 还是 okr,用户增长目标主要是量、成本、自然占比、留存、付费。 2. 主要工作内容/ kr 项: • 专业项(增长策略&执行):专业能力(投放、优化、aso 优化、社媒增粉)即做好基础工作 • 效率提升:报表/基础数据分析能力、平台需求优化(自动化投放需求、素材模版渲染自动化模版、素材筛选排序机制、日常运营后台需求) • 基本工作:日常报表分析、竞品分析&调研、总结(日、周、月)、业务能力提升(行业会议、学习) 3. 成果输出:工作手册(运营手册)、工作流、总结(日、周、月、季)、专项总结(投放 SOP 流程) (一)目标设定:月/双月确定增长目标: 如:游戏相关:cpi,次留,30 留,以及 roi,区域游戏类型(决定选择哪些渠道以及付费结算周期) KPI & OKR 的设定: • 共同目标,--O • 围绕目标拆分关键事项:KR • 针对每个关键事项拆分 TODO 项,这样可以具体落实到每个智能模块和每个人,TODO 项需要包含行动项,责任人,可衡量指标,预计完成周期 ORK 示例(整体):
(二)主要工作内容——增长策略 • 专业项(增长策略&执行):渠道拓展&开户、分渠道投放策略&事件、版位优化、创意优化、aso 优化、社媒增粉-做好基础工作 • 基础建设提升效率:自动化报表、投放自动化需求(平台优化需求)(自动化投放需求、素材模版渲染自动化模版、素材筛选排序机制、日常运营后台需求) • 日常增长运营:日常报表分析、竞品分析&调研、总结&分享(日、周、月)、业务能力提升(行业会议、学习) 1. 分角色设置主要工作模块 示例:广告平台增长&变现各角色主要工作内容:
增长团队-优化师 主要工作内容:
增长团队-商店维护 & ASO 主要工作内容:
增长-换量、社媒(增粉、KOL、社群)主要工作内容:
2. 增长运营: • 目标/完成量化指标:(示例) 美国 fps 游戏美国 CPI<$0.6-0.8 新增量占比 50-60%,;次留**%(不具体呈现) 泰国金融周预算****、安装量***、cpi $0.03-0.06、点击率 5.03%、转化率 52%、$cpm1.6,注册率 75%,完件成本 $0.52 相机产品:东南亚 cpi $0.15-0.05,次留***%, roi 1.3-3 • 渠道拓展&开户: 分渠道的情况之后介绍(分媒体、分代理) KA 相对各媒体都好开户、小甲方根据渠道关系和历史合作情况定 • 增长策略 1) Mediabuy 目标策略 付费增长部分涉及的渠道、成本、素材方向都比较敏感不多赘述。各家渠道策略基本还好,主要是优化师在自己的账户结构思维和优化逻辑上,结合对各类产品在不同国家的素材方向判断和表现,以及对自身产品的目标方向理解深入,之后再围绕目标优化达成的效果更好。 • 市场方向的优化 CPI、渠道、版位、素材、留存:该部分“优化师各渠道专业能力+自动化后台的能力”决定前段的增长效率 • 产品册的内容运营、创作者的生产质和量才是规模增量的大前提,是决定长留和时长的关键。 • 每一个渠道都有非常全面的增长培训,GOOGLE、FB 都有现成的增长资料结合实际情况具体定期学习和总结;TT、UNITY REDDIT 也都有自己销售 PPT,可以结合渠道经验定期输出总结。 优化师设计师的要求围绕如下几大模块,每一块都非常重要 •买量优化:账户监控及优化、素材方向测试、创作者招募、竞品调研、新渠道储备 • 效率提升:BI 平台搭建、重要事件埋点、自动化平台优化 • 素材:素材来源方向 • 重点渠道沟通:如 Google ThinkLab、FB • 设计:支持、模版制作、运营支持
示例 1 :曾经工作的游戏助手团队带的增长团队主管楠薇完成(敏感数据较多不赘述) • 依据产品类型:游戏助手,金融、相机(工具) • 国家:T1 和东南南亚 • 策略:分产品、在不同国家、依据不同的渠道控制对应的成本和效果
示例 2:在工具/短视频产品团队带的增长团队主管 VINA 完成(敏感数据较多不赘述) • 依据产品类型:工具,短视频社区 • 国家:东南亚、拉美、 和东南南亚 • 策略:如下为短视频社区在北美市场主打消费性用户和内容生产方向的创作者过度阶段的增长策略
2. ASO 目标&策略 围绕自然量绝对值和相对值、CVR、热词数量、配合营销活动付费增长开展社媒运营综合小成本支持还是有一定的增长助力的,只是成果展示,每一个模块的数据分析能力都非常重要。 示例 1: 曾经带的增长团队君妍完成
主要策略&重点内容:商店页外/其他商店 A. 产品商店元数据优化: 1) 图片: • 优化商店页截屏和顶图的细节并进行 AB 测试,以选择效果更优版本; • 再次设计全新风格的截屏和顶图,与之前效果好的版本进行测试比较; • 配合产品,设计新增功能点商店页图片,以优化成套截屏,使其更加完整并能展现更多内容。 2) 文案: • 更新关键词库,确定重点关键词。 • 优化长描述和短描述,配合功能点优先级调整顺序,使内容更详细且更有逻辑; • 在文案中增加重点关键词及热门游戏相关词汇,以提升关键词权重及排名,最终带来更多下载量。 B. 商店非元数据优化:置顶好评优化: • 主要针对美国-英语、韩国-韩语、日本-日语; • 在置顶好评内容里多向用户展示产品优点,以提升 CVR; • 另外在评论中增加重点关键词,尤其是游戏名字,以增加关键词权重及排名。
C. 其他安卓应用商店: 1. 通过在其他安卓商店上线渠道包,以实现用户增长; 2. 协助准备并上架 SAMSUNG, HUAWEI, AMAZON, VIVO, OPPO, XIAOMI 这 6 个安卓应用商店的渠道包和内容倒量包。 1)具体内容: 发布带有攻略内容的导量包并进行优化,以获取自然量来为 Bigfoot 导量。 2)验证结果: 与之前无功能的马甲包不同,带有攻略内容的导量包风险较小,上线后没有下架风险,并且现在已有****个自然用户。 3. 存在问题 因之前导量包需求暂未接入投放相关 SDK,因此无法进行投放; 之前已有埋点,但是与 BI 后台对接未完成,所以暂时无法看到导量数据; 因支持产品类型数量较多,所以工作量较大,现暂停导量包优化。 4. 后期计划: 后续根据产品的工作安排可能开启导量包的包体优化及 ASO 优化,增加投放 SDK 以便进行少量投放,并将数据与后台对接以便查看数据。
3. 社媒运营& PR (该部分曾经带团队的晓慧完成) (一)社媒运营:在于国家和媒体选择,以及视频和图文生产人力是否跟得上,且隶属于 UG 团队的一部分,很多家割裂的比较严重基本就是浪费资源又没有效的合理形成一个良性增长。 • 常规性整体每次季度的成本都不超过 1000 美金,增粉结果都在 10+% 的提升 • 内容生产:图文、视频生产的质量和频次有一定质量才能在 YTB 和 INS 实现爆发式增长 • 产品内和社交媒体以及付费增长承接非常关键,绝大多数家都基本没有更好地承接 • 成果:要有适合自己产品每个国家的 TOP 媒体报价和效果预期以及基于营销计划合作的排期需求
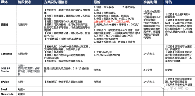
(二)PR / Review 方向:提高优先级,加速沟通 示例:US 某月的进度(韩国、日本、美国这几个国家基于游戏和工具的媒体成本和效果预期差异挺大的) 该部分是依附于活动、挑战赛、品牌升级、以及在大版本迭代时候也非常必要,季度至少一次的全营销活动非常有有利于品牌提升。 且依附于产品类型和国家选择合适的媒体,并且打包预算要综合评估 可衡量效果。 如下是过去历史某个阶段 一个月的阶段性计划和成果:
4. 数据分析 数据分析是所有工作持续良性发展前提,因此每一个运营(增长&商业化)只有会看数、及时发现异常且及时跟进解决才是一个好运营。 • 增长运营数据来源:AF、BI、GP、A网络营销的图PPSTORE • 数据维度:DAU 留存(次、7、30、长)、新增(国家、量、CPI、 渠道、版位、付费、自然、渗透率 卸载率 排查问题的时候要到 ADSET CP) • 周期:日、周、月、季度 如下示例:只是粗放的月季的整体数据,更详细数据分的更细,ASO 自然还有更多数据指标。
1. 增长&变现全流程经验成果(稍微缺失中重度游戏变现经验)。 2. 团队:带过的增长和变现相关的也都在各大厂核心岗位。 3. 干货的资料成果输出都来自每一个岗位靠谱的小朋友。
|
上一篇:Zynga 在休闲游戏领域的并购策略成果显著 Q3营收
下一篇:2020年,都是哪些跨境电商项目拿到了投资?(上

小提示:您应该对本页介绍的“怎样做才是合格的增长运营?”相关内容感兴趣,若您有相关需求欢迎拨打我们的服务热线或留言咨询,我们尽快与您联系沟通怎样做才是合格的增长运营?的相关事宜。
关键词: