时间:2021-03-18 | 标签: | 作者:Q8 | 来源:网络
小提示:您能找到这篇{公开课27期丨DMCC自贸区魏榕:如何打通阿联酋市}绝对不是偶然,我们能帮您找到潜在客户,解决您的困扰。如果您对本页介绍的公开课27期丨DMCC自贸区魏榕:如何打通阿联酋市内容感兴趣,有相关需求意向欢迎拨打我们的服务热线,或留言咨询,我们将第一时间联系您! |
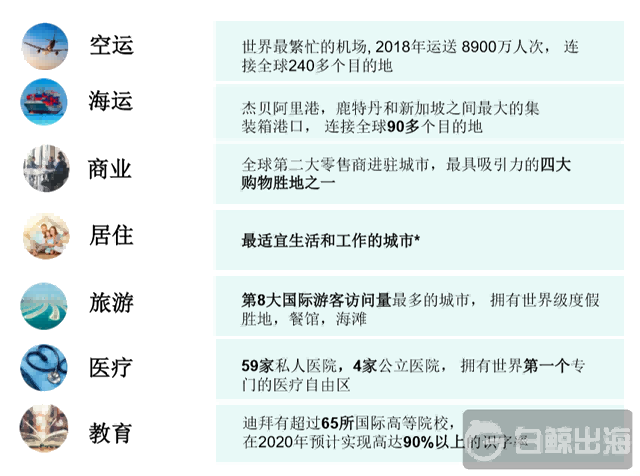
阿联酋作为全球消费能力最高的国家之一,目前正处于移动经济的快速增长期。然而对于许多中国出海创业者来说,对这个潜力巨大的市场仍然缺少了解。本期课堂公开课,DMCC 自贸区负责招商和业务拓展的魏榕老师通过对阿联酋国情及投资环境介绍,讲解新兴科技企业如何在阿联酋做好生意。 认识阿联酋市场 地理与历史 阿联酋位于阿拉伯半岛东南部,与阿曼、沙特、卡塔尔接壤,北边是波斯湾,与伊朗隔海相望,掌握了波斯湾进入印度洋的交通要塞。 阿联酋地理位置 在 20 世纪 60 年代之前,阿联酋还是一个以珍珠采集为主要经济活动的小渔村。直到 50 年代末 60 年代初,阿布扎比和迪拜先后发现了天然气,阿联酋的经济才进入了新时代。 阿联酋在 1971 年 12 月 2 日宣布成立,是由 7 个酋长国组成的联邦国家,其中阿布扎比和迪拜是最具影响力的两个酋长国。 阿联酋自建国以来,经济突飞猛进,目前是中东地区经济最发达的国家,也是 WTO、GCC、GAFTA 三个经济组织的重要成员。 文化宗教 阿联酋是一个包容度很高的国家,全国 983 万人口中,有 88.5% 的外籍人口,且外籍人口来自全球 200 多个国家。因为国际化程度高,虽然官方语言是阿拉伯语,但是大部分人会讲英语。不过国际化的阿联酋也有本土化的一面。阿联酋是一个伊斯兰教国家,文化比较保守,开发者在网络内容的提供上要注意避免黄赌毒等信息。 经济与政治 2018 年阿联酋 GDP 总量达到 3941 亿美元,而且根据去年数据显示,阿联酋的油气部门占 GDP 的比重只有四分之一左右,可以看出阿联酋政府在经济发展上比较有前瞻性,注重经济发展的多元化,并没有过度依赖其丰富的石油资源。 政治方面,阿联酋政局稳定,奉行中立、睦邻友好和不结盟的外交政策。中阿两国关系友好,自 1984 年建交以来就保持着良好的关系,近些年来更是处于历史上两国关系最好的时期。 目前阿联酋是我国西亚北非地区第一大出口市场、第二大贸易伙伴,2018 年双方贸易额达 460 亿美元,其中中国向阿联酋的出口量占 64%,以机电、高新技术、纺织轻工业产品为主,阿联酋向中国的出口产品以石油为主 。中阿友好也渗透到了人们的生活方面。近两年两国签证互免,阿联酋成为中国游客的热门选择,2018 年有 110 万中国游客访问阿联酋。此外阿联酋还有中东最大的华人社区,超过 30 万华人居住。 互联网发展 根据阿联酋电信管理局的数据,2017 年 7 月底,阿联酋的电信服务(包括固定电话和移动互联网业务)总订阅量达到 2336 万,移动网络用户 1970 万,固定电话 229 万,互联网用户 237 万。同时,阿联酋的人均互联网使用率在中东地区排名第一,51% 消费者有网购行为的比例也在中东地区居首。 阿联酋的投资优势 阿联酋能够吸引来自世界各国的投资,与阿联酋所具备的投资优势密不可分。 首先是地理位置上,阿联酋位于世界中央时区的位置,与世界重要城市之间仅 8 小时的飞行距离。与亚洲、欧洲重要国家的时差在 2 到 4 小时,每天有很长时间与这些国家进行业务的沟通交流、跨境交易。阿联酋也因此被称为“全球商业中枢”。 其次在投资政策上,在阿联酋的公司和居民不需要交公司或个人所营销活动分析得税,与高税收的欧美国家相比优势明显。阿联酋除了对个别种类商品征收较高的货物税外,只有关税和增值税两种税收类型,两种类型一般都是 5% 的税率,甚至有一部分行业的商品和服务可以免缴增值税。 因此很多公司利用这一低税率的特点在阿联酋做转口贸易。此外,阿联酋不对外商投资资本和利润回流设限,并且迪拉姆和美元固定挂钩,货币可以自由兑换。 最后,阿联酋的投资环境优越。根据世界银行 《2019 全球营商环境报告》显示,阿联酋在全球 190 个经济体中排名 11 位。其中迪拜基础设施最为完善,空运方面,拥有仅次于亚特兰大、北京机场的世界第三大机场,正在建设中的阿勒马克图姆国际机场完工之后将会成为世界上最大的机场。海运方面,迪拜拥有世界排名第九的港口杰贝阿里港,连接全球 90 多个目的地。此外,完善的居住、医疗、教育等基础设施也保证了迪拜生活的宜居性。 对于新兴技术企业来说,阿联酋也是一个投资圣地。近些年阿联酋大力推动经济结构化转型,阿联酋成立了人工智能部门,计划 2030 年之前将机器人警察的普及率提高到 25%;迪拜未来基金会也将投资 270 亿美元孵化科技初创企业。新型消费方式也逐渐在阿联酋兴起,数据显示 2018 年其电商规模达到 15 亿美金,与 2017 相比增长 19%,过去十年阿联酋电商贸易增幅更是高达 1500%。 出海阿联酋 如何选择公司类型和自贸区 阿联酋主要有三种公司类型。 第一种是保人公司。这种公司需要阿联酋公民作为公司的担保人,并且占股比例不低于 51% 。保人公司有一定优势,比如在参与行业上没有限制,但是同样存在与担保危机公关两面性例子人之间出现分红纠纷的风险。还有一种是离岸公司,这种公司都是控股公司,不允许在本地有办公场所,也不允许在本地有业务往来。 第三种自贸区公司类型是最提倡外资企业选择的。相比于其他公司类型,自贸区公司最大的好处是公司所有者可以拥有 100% 的公司所有权,不需要当地人做保人,也没有对本地员工比例的限制。 目前阿联酋有 30 多个自贸区,每个又有不同的特点。建议企业在选择自贸区时从自贸区的经营范围、成本费用、业务发展、基础设施、为企业带来的声誉、客户服务 6 个标准去衡量。这里从这 6 个标准出发,介绍一下 DMCC 的优势。 1、经营范围:DMCC 允许经营的企业种类有 900 多种,是阿联酋经营范围最广的自贸区,其中也不乏电商、软件、游戏开发等科技类企业。 2、成本费用:DMCC 现在推出了商业扶持套餐,对新成立公司提供最高 50% 的费用减免优惠。 3、业务发展:DMCC 目前有 17000 家会员企业,为阿联酋自贸区中企业数量最多的。DMCC 还经常举办各种活动促进企业之间交流。 4、基础设施:DMCC 位于 JLT,是迪拜的新城中心,是集合了商业和居住等多功能的社区,交通便利,而且教育、医疗、娱乐设施丰富。 5、对企业声誉的帮助:DMCC 对于新公司的成立严格遵守国际标准,环境安全稳定。并且连续 5 年被英国金融时报的 FDI 杂志评选为“年度最佳自贸区”。这些都是 DMCC 的企业吸引银行放贷的资本。 6、客户服务:DMCC 采取了网络化一站式服务。比如 DMCC 针对疫情开通了网上视频面签服务。此外 DMCC 也在平时与企业保持密切沟通,对会员企业分享最新政策和市场信息。 目前 DMCC 园区中有 490 多家中国企业,是阿联酋拥有中资企业数量最多的自贸区,这些企业中不仅有能源、机械、建筑等传统行业,也有很多互联网、科技企业,如 JollyChic、Menamobile 等。
DMCC 的中国新兴科技企业 目前 DMCC 也在探讨建立一个专注于中国企业的孵化器,预计今年下半年或明年年初会落地。
|
上一篇:疫情下自拍修图App受益明显 Facetune2日活约计500万
下一篇:从Duolingo、Cake和HelloTalk看3类语言学习产品模式

小提示:您应该对本页介绍的“公开课27期丨DMCC自贸区魏榕:如何打通阿联酋市”相关内容感兴趣,若您有相关需求欢迎拨打我们的服务热线或留言咨询,我们尽快与您联系沟通公开课27期丨DMCC自贸区魏榕:如何打通阿联酋市的相关事宜。
关键词: