时间:2017-09-20 | 标签: | 作者:Q8 | 来源:今日头条广告服务平台网络
小提示:您能找到这篇{今日头条程序化购买广告七大优势}绝对不是偶然,我们能帮您找到潜在客户,解决您的困扰。如果您对本页介绍的今日头条程序化购买广告七大优势内容感兴趣,有相关需求意向欢迎拨打我们的服务热线,或留言咨询,我们将第一时间联系您! |
本文您将了解 No.1 目前互联网中用户增长的最科学做法,既能高效的获取高质量的目标用户,又能收集到最有价值的用户数据!! No.2 不同产品线,如何把广告精确地、跨平台地投放到想投放的用户面前? No.3 头条PMP程序化广告定义及七大优势解析 具体介绍之前,想先问大家一个问题:广告是什么?广告主做广告是为了什么? 1、 百度百科:广告,即广而告之之意。广告是为了某种特定的需要,通过一定形式的媒体,公开而广泛地精准的销售向公众传递信息的宣传手段,广告有广义和狭义之分。 2、维基百科:广告是一种音频或视觉形式的营销传播,采用公开赞助的非个人信息来宣传或销售产品,服务或想法。 我们今天的话题只讨论商业广告的范畴,不难看出两种答案中相同的两个点: 1、广告是一种宣传方式; 2、广告以盈利为目的; 这里引用一下美国广告协会对广告的定义:广告是付费的大众传播,其最终目的为传递情报,改变人们对广告商品之态度,诱发其行动而使广告主得到利益。 根据以上信息,得出这个结论:广告主做广告是为了告诉大众他的产品是什么,让大家认可商品,最终促使大众成为他的客户。好了,这两个问题搞清楚了。我们继续说什么是程序化投放。程序化投放依赖程序化交易系统,程序化交易系统是指设计人员将交易策略的逻辑与参数在电脑程序运算后,并将交易策略系统化,广告的程序化投放也是基于这个原则进行的。 程序化交易模式如下图:
传统的投放方式是基于人的线下判断,再对投放进行调整,程序化投放相比传统的采买方式区别在于人设置了目标,投放和策略调整交给电脑程序算法模型来运行。所以程序化投放是一种交易方式,这种交易方式买方和卖方都能拥有即DSP(流量需求方,整合了广告资源)和SSP(广告需求方,整合了流量资源),ADX交易平台。简单来说就是:ADX是个集市管理交易规则的,DSP是个商人兜里有一堆的订单,SSP也是个商人,手里有一堆的门脸,DSP要租用SSP的门脸,DSP兜里的订单数以万计,SSP的门脸也是数以万计,程序化可以让这个交易更高效的达成。 程序化广告交易模型,如下图:
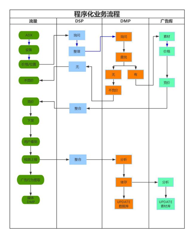
举一个具体的例子,描述下头条程序化广告的业务流程: 张三是个头条的用户,正在使用头条,刷新信息流,这时有个广告即将被刷到 -> >头条的后台就会告诉某个和我们对接完成的广告主有一个广告曝光机会(设备IDxxx)-> >广告主的DSP平台就会把这个消息告诉自己的数据库(DMP数据管理平台)-> >广告主的DMP里发现有这个设备浏览过某个商品的记录或者判断是否是自己的想要投放的用户 -> >DMP告诉DSP说:I DO,然后DSP去广告库里拉取相关素材 -> >广告主DSP这时就会给到头条的后台说我要购买这个广告位,头条后台把广告展示给张三。 一次成功的程序化交易这时候就完成了。多说一句,广告主DSP在告诉头条要投放给张三时,必须要给到一个价格,这是最关键的地方,两种情况:如果给我们的是个实时出价,就是RTB;如果线下约定价格,就是PMP。在头条程序化交易里可以这么理解:DSP是流量需求方,管理很多广告主的投放需求,头条后台是ADX是(ADX是交易平台),管理公司的流量。 综上,程序化广告与传统广告相比就有了如下七大优势。 1投放策略 传统投放需要人工观察数据后调整定向和出价来优化效果,程序化投放区别于传统广告后台,在投放中ADX支持广告主对于定向、出价等所有策略,都可以通过广告主的程序算法自动实现优化迭代。 2自动化投放 传统投放中广告主需要在各媒体广告平台分别创建计划,不同需求需要创建多条计划,工作量巨大;ADX投放,客户可以按照各媒体的标准样式,实现自动化的投放,大幅提升效率。 3个性化创意和策略匹配 传统的投放方式广告创意需要人工创意上传,限制了创意的数量;程序化投放中由于ADX会把用户基本信息发送给客户,客户只要广告库足够丰富,理论上可以做到每个用户返回一个对应的创意,做到真正的个性化创意,同时还可以和投放策略结合,做到定向、创意、出价一一对应,提高匹配度。 4跨媒体频控 传统投放方式中,广告主把广告分别投放到不同的媒体,不能进行去重,这其实不是最合理的。频控和效果需要平衡,但是传统方式解决不了跨媒体频控。程序化交易中广告主只需前期与各ADX做好API对接,后续就可以实现跨媒体的投放,控制每个用户在全网的曝光次数,减少各媒体分别下单、投放、优化等等人工成本,从而让投放花费更加合理。 5数据积累 传统投放形式,客户投放数据停留在各个平台,广告主自身无法积累数据,广告效果依赖广告平台;通过程序化投放,客户可以积累历史投放的数据和不同平台的投放数据,做到数据补充,投放效果越来越好。 也就是说,买了多少门脸,每个门脸多少钱,有多少人来过,有多少销量这些都能储存起来,为这次买评估成本,为以后买提供依据。 6数据安全 程序化投放方式由于投放策略全由客户自己控制,无需为了达到投放效果要把数据共享给媒体,数据更安全;同时ADX会实时发送多维度数据给客户,有效降低作弊风险。 7交易更安全更稳定 广告投放中安全稳定是合作顺利的最大前提。不安全的最坏情况是作弊,对于广告主来说作弊应该是有3种情况: 1、根本没有把广告投出去; 2、并没有完成承诺的数量; 3、投到了错误的地方; 传统投放方式投放策略是由卖方进行的,买方参与极少。程序化投放由于投放策略在广告主手中,流量会实时回传数据给到广告主,广告主利用自身掌握的数据,调整投放策略,能更好防止作弊问题发生,也能在发生后及时止损。 以下是关于程序化投放的四点思考 广告主要做长久考虑,短时利益不是这个项目的价值 程序化交易中,广告主自建DSP可以说是目前互联网中用户增长的最科学做法,是最酷的growth hacker,因为这种购买方式打通了生意的任督二脉,既能高效的获取高质量的目标用户,又能收集到最有价值的用户数据,收集的数据可以反哺生意的本身,为自身流量经营附能,也能把非自身流量不能触及的部分触碰到,对本身业务做深做广都有绝对意义。 自建DSP不是一件一蹴而就的事情,因为数据积累是基础,数据运用是关键,流量接入是核心。要做好长久经营的准备,国内做的最好的是阿里妈妈,利用自身丰富的电商数据对接外部大量流量,效果很好。 适合什么类型的广告主? 关于程序化可以看出这种交易方式最合适的使用场景就是效果类广告主:电商论坛舆情危机公关、商旅、应用新增等,前几年业内很多第三方DSP公司做的还可以,但是现在各家广告厂商开始自建DSP系统,数据收紧的情况越来越严重,第三方DSP的生意越来越难做。这些广告厂商就是第一类适合的客户,平台型网络服务公司,例如阿里的阿里妈妈、京东的精准通,都是成熟的程序化购买系统和一整套的投放考核体系。 第二类适合的是广告主是大品牌,有很多定位不同的产品线,例如宝洁、宝马等,他们要把广告准确的,跨平台的投放到想投放的用户面前,国内这个维度的业务OTV上已经很成熟,feed样式的处在高速发展阶段,程序化有以上说明的优势但是没有解决品牌效果衡量难的老问题,但是较传统投放优势绝对明显。 程序化为什么会出现? 坊间流传是谷歌为了规范联盟合作中各种媒体不同售卖规格、解决对接各种媒体管理难的问题而制定的规则。这个规则把媒体的价值透明化了。媒体发送了用户单个设备的信息就意味着广告主能在每个设备的粒度衡量价值。这是与传统商业模式最大的区别,是个巨大的颠覆。目前传统模式是主流,不过我觉得程序化迟早会替代它,就像几年前媒体不接受第三方监测类似,现在还有谁家能不接受投放监测的吗?程序化是给广告主带来巨大收益的模式,广告主是媒体变现的来源,规则更新亦是形势所趋。 程序化交易对媒体的价值 把流量卖给最适合的人,才是生意长久发展的基础,程序化交易正好解决了这个问题,流量售卖更高效,能把最有价值的流量卖给最有需求的客户,增加效率的基础上降低人员成本。如果对接了很多媒体的ADX的话,广告主能实现广告投放的【多】【准】【细】,这是传统购买方式难以实现的。 附:程序化业务流程
|
上一篇:超级粉丝通后台操作攻略
下一篇:投放百度信息流,怎样快速、批量、有逻辑的上

小提示:您应该对本页介绍的“今日头条程序化购买广告七大优势”相关内容感兴趣,若您有相关需求欢迎拨打我们的服务热线或留言咨询,我们尽快与您联系沟通今日头条程序化购买广告七大优势的相关事宜。
关键词:程序化购买