时间:2021-01-23 | 标签: 原生广告 | 作者:Q8 | 来源:网络
小提示:您能找到这篇{|搜索营销}绝对不是偶然,我们能帮您找到潜在客户,解决您的困扰。如果您对本页介绍的|搜索营销内容感兴趣,有相关需求意向欢迎拨打我们的服务热线,或留言咨询,我们将第一时间联系您! |
百度原生广告干货集锦 ——关于原生广告的9问9答 现在市场上有辣么多原生广告媒体! 它们都有哪些差异?
百度原生广告是广告主、媒体、用户 三方互动,针对广告主来说,不仅要做到媒体“原生”即要适应媒体的规则,也要满足用户的“原生”,即广告与内容充分融合。
在日常投放中,遇到投放数据不理想的情况,总是会习惯性的将“凶手”锁定为CPC和CTR,一言不合就调价,调价无效就换素材,再不行就新建计划,然后不断反复测试,进入一个死循环。 在实际优化中,我们要抽丝剥茧的地先定位问题: 展现量——即广告的曝光次数,属于投放数据的最基础数据。内/外部因素都直接影响展现量。那到底如何影响?
预估点击率决定广告计划的质量度
点击量——即广告被点击的次数,创意、相关性与受众的定向都直接影响点击量。具体如何影响?
聊到这,我们知道信息流的投放一定要先定位问题,再寻求解决方法,接下来小编将带大家就投放中常见的9大问题做深入解析。 Q1:信息流怎么做都没有流量,怎么破? STEP1:排查基础设置是否合理 1、计划层级 :推广预算设置过低; 推广日期已过;时段设置不合理——时段要覆盖娱乐时间,6-24时。 2、单元层级 : 性别、年龄过于局限——尽量不做限制,注册时年龄默认是18岁。 3、网络:网络模式(wifi/全部)精细筛选——如果投放目标为收集销售线索不建议筛选网络,目标为为APP下载激活,app 大小<40M,同样不建议筛选。 4、地域:地域选择越精细,获取流量越少。北上广等一线城市竞争大,可考虑单独拆分投放。
STEP2:核心定向方式排查,关键词+兴趣定向是原生信息流的黄金组合 1、 定向选择:广告竞争时,关键词定向优先触发,设置上,关键词定向为优先选择; 2、 关键词选择:越多越好,优选的几个方法: a、搜索账户投放转化好的关键词,此类词可稳定账户效果 b、流量大的通用词 c、关键词充裕时,带地域词不做选择,尤其是账户已做地域定向时 3、 定向交叉过多:年龄+性别+兴趣+关键词+地域+场所+APP偏好 =活该没流量 4、 单元内创意条数少:在一定程度上,创意数量与展现呈现正相关 5、 出价或CTR过低,导致竞价系数排名靠后广告无法展现 Q2 : 信息流流量波动特别大,怎么破? STEP1:排查外因——GD排期、产品迭代等客观因素影响。 STEP2:排查内因——一定动了什么!! 1、是否调整了出价,“减之毫厘,差以千里” 不要轻易大动出价。
问题解析: 1、cpc下降,曝光量明显下降。 2、频繁调整出价,造成流量波动。 3、账户稳定性差,很难找到投放的临界值。增加优化难度
解决策略: 1、出价原则先高后低,逐渐下调。 2、每次出价调整幅度不宜超过 5%, 3、调整后观察至少1天。寻找最优出价 2、增加或删除兴趣点或主题吧。 “你以为你以为就是你以为的吗 ?”
问题解析: 1、单纯整体看,CPC未变,CTR下降3%,但展现量下降7.5%,成本增加70%。 2、经过排查是因删除了部分大流量、转化好的贴吧,成本增加,重新添加,展现量恢复,成本明显下降
解决策略: 1、目前手百、贴吧、浏览器 目前无法提供 兴趣点主题吧维度的转化报告。删除兴趣点和主题吧需更谨慎。 2、针对流量大的兴趣点主题吧,单独新建计划/单元测试效果。 3、删除/替换关键词或删除或暂停流量大的创意。
问题解析: 1、展现量高、转化量高的创意,被删除或展厅,直接影响账户投放效果
解决策略: 1、虽然理论上物料活跃期是3-5天,但实际上处理要更加灵活。 2、针对效果好的创意若未有明显变差的趋势,谨慎调整。 3、针对效果前后端效果明显不好的创意,优化要更大胆些 4、原本能竞到展现的创意,现在排名指数下降 。投放过程中预估CTR逐渐接近实际CTR,预估CTR下降则实际CTR低于初始预估CTR,故实际CTR远低于行业平均水平。造成流量波动。
Q3 : CPC过高怎么办?如何降低CPC STEP1:判断出价是否合理 1、行业出价作为参考,是否真的高于行业。 2、百度信息流目前与竞品(头条、广点通、智慧推等)确实cpc略高,无法直接比较。 STEP2:判断定向方式是否合理,定向越精细,出价越高,CPC越高 STEP3:优化CTR,降低CPC ,CTR越高,CPC越低。 STEP4:精细化运营词包、兴趣、地域,差异化出价,降低CPC
Q4 : 展现、点击、CPC与CTR 很好,转化效果不好,怎么办? STEP1:明确核心考核指标 其他投放媒体和其他竞品信息投放成本?对新产品、新物料要有冷启动的预判,不能盲目对标。 S小程序小程序商城TEP2:排查监测方式 第三方监测工具升级可能导致数据监控异常 STEP3:数据积累 竞价的优化应该根据平台的实际数据调整,而不是经验,因为经验和媒体平台受众表现并不一致。当投放累计了一定的数据之后,建议广告计划至少达到5千到1万次的点击后,再根据转化效果好的投放计划,查看后台的受众分析,对应调整广告计划的受众人群。 STEP4:关注中间变量 跳出率、页面停留时间,创意与着陆页面相关性差,创意描述过分夸大或猎奇与实际不符。
Q5:前端效果未变,转化效果突然下降,怎么办? STEP1:排查数据监控 第三方监控升级、本身APP包升级都有可能造成数据效果波动。 STEP2:排查操作引起波动,一定是操作了什么引起变化。举个栗子 问题解析: 1、前端CPC与CTR变化不大,消耗下降、激活成本增加。 2、深度解析,删除了部分转化好,流量大的贴吧,造成消耗和转化量下降。 解决策略: 1、目前手百、贴吧、浏览器都暂时无法提供 兴趣点主题吧维度的转化报告。删除兴趣点和主题吧就要更谨慎。 2、针对流量大的兴趣点主题吧,单独新建计划/单元测试效果。
Q6:投放一段时间后,某个单元/创意 展现(点击)逐渐下降,且下降明显 竞价系数排名下降导致的广告竞得率下降,CTR远低于行业水平,导致预估CTR逐渐接近实际CTR的过程中出价*预估CTR(即竞价系数)竞争能力不足;有相同定向条件下的新单元/创意竞价系数较高,抢占(替代)原有广告展现机会。
Q7:如何更好的精细化运营账户? STEP1:精细化词包缓解创意压力 通过精细化拆分关键词,有效切割流量。 STEP2:合理拆分兴趣点 不同兴趣点分别打包测试,精细化管理。
STEP3:分地域投放管理。 不同地域竞争激烈程度不一样,可避重就轻,降低成本,有效获取流量。 外贸营销
Q8:信息流投放全行业竞争,每个行业真的都一样吗? 答案是No !Of course not!!
Q9:一个优秀合理的账户结构是什么样的??
聊了这么多,其实信息流投放优化也可以The Simpler The Better,只要你记住以下这些!!
1、先粗后精。投放初期设置,不合适精细设置受众,信息流投放本来就基于用户模型,如果前期设置受众过窄,会导致优化周期特别长。 2、他山之石,不一定可攻玉。在其他渠道表现好的人群,在不同媒体平台的表现是不一样的。这个前期测试的成本还是不能节省,等后期账户稳定下,投放ROI自然会明显下降。 3、全而不重。关键词优选搜索有转化和展现量高的关键词,合理分类统筹,避免重叠引起自己和自己竞价。 4、“简化关键词”。账户定向已有地域定向时,切记关键词选择时尽量不要做地域限制,比如 “二手车” ,而非 “重庆二手车”。 5、数据积累。竞价的优化应该根据平台的实际数据调整,而不是经验,因为经验和媒体平台受众表现并不一致。当投放累计了一定的数据之后,建议广告计划至少达到1万次点击的点击后,再根据转化效果好的投放计划,查看后台的受众分析,对应调整广告计划的受众人群。 6、追根溯源。效果不好时,先定位问题,再进行,切记一言不合就调价。 7、A/B测试。测试、测试,A/B测试,很重要。
上边聊了如何适应媒体的规则,做到媒体原生。那么又如何做到内容原生呢。如果媒体是一棵苹果树,那么原生广告就是树上的苹果,而普通广告只是树上所挂的红丝带;原生广告与产品互利共生,在不影响你使用的前提下,凭借其本身对用户有利的内容,使用户产生主动的点击的欲望。
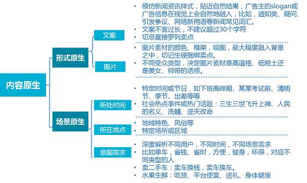
那我们该如何做呢?要做到2点:形式原生与场景原生。 形式原生包含=文案+素材 文案:模仿新闻资讯样式,贴近自然结果,广告主的slogan或广告信息在视觉上会自然地融入,比如,通知类、疑问、引发争议、网络新用语等新闻常见词汇。文案不宜过长,不建议超过30个字符。切忌!直接罗列卖点!! 图片素材:颜色、框架,组图,程度融入背景之中,切记生硬捆绑卖点。 不同受众类型,决定图片素材是高逼格、低粗土还是美女、帅哥的诱惑。 场景原生:了解用户意图后展示其真正需要的内容,有效引起其共鸣和认可。 比如:北京雾霾天,快下班刷手百资讯新闻,看到顺风车优惠活动周末喜欢骑行踏春的人,看到ofo红包车的活动怀孕期间,看到每日优鲜补充维c的活动。充分结合所处的时间、地点、兴趣和意图需求。
其实你只要遵照以下几条,就可以让你的信息流投放洗髓成功。 1、样式:目前三图优于单图,但单图,逐渐优化,展现、点击量近期逐渐增加。制作物料时,建议一起添加。 2、文案宜短不宜长:文案不宜过长,建议不超过30个字符。 3、素材:广告素材尽量用原生的图片,而不是宣传海报式的。经测试,原生的图片素材投放出来,CTR和成本也是优于宣传海报 4、素材类型:不同受众类型,决定图片素材是高逼格、低粗土还是美女、帅哥的诱惑。 5、借势:明星代言、美女,总之你有授权就可以。 6、布局:图片素材结合推广目的,合理布局,经测试,拼接样式优于切割。 7、变化:用户在变,环境在变,物料活跃周期在一周左右。 8、测试:没有,只有更合适的,制作5—10套不同类型创意,选择“轮替模式”找出转化率创意
三千道藏有云,信息流优化是一个漫长的改命之路,但好事不怕多磨,不防用神识再领悟下,今天我们聊的所有干货,希望对大家有所启发,能够抛砖引玉!信息流投放越来越好!!
|
上一篇:阿里巴巴入股新浪微博之后,使用网店的也特别多
下一篇:智汇推定向包工具

小提示:您应该对本页介绍的“|搜索营销”相关内容感兴趣,若您有相关需求欢迎拨打我们的服务热线或留言咨询,我们尽快与您联系沟通|搜索营销的相关事宜。
关键词:原生广告