时间:2021-01-23 | 标签: | 作者:Q8 | 来源:网络网络
小提示:您能找到这篇{今日头条广告创意“撞衫”,怎么提升自己的转}绝对不是偶然,我们能帮您找到潜在客户,解决您的困扰。如果您对本页介绍的今日头条广告创意“撞衫”,怎么提升自己的转内容感兴趣,有相关需求意向欢迎拨打我们的服务热线,或留言咨询,我们将第一时间联系您! |
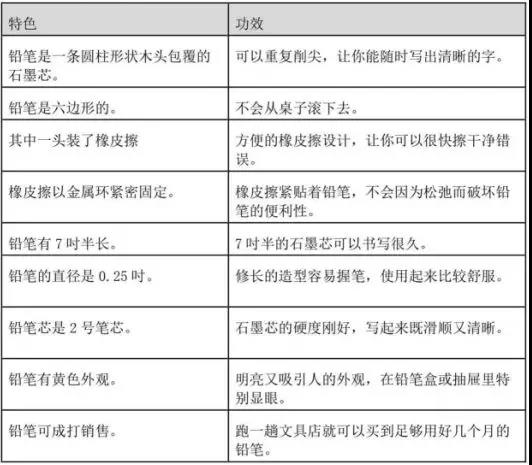
很多时候同一产品或服务的广告创意都是大同小异。 比较困扰大家的是,不是不想出彩,而且绞尽脑汁也想不出来一条让人眼前一亮的创意来。最终还是沦为看同行都怎么写我就怎么写,这样的创意很难让人产生点击的欲望。 那怎么样才能写出高点击率的创意呢?秉承“授人以鱼不如授人以渔”的原则,下面的逻辑方法希望能帮到大家。 1、了解产品 很多甲方的小伙伴经常认为,乙方客服给出的建议没有什么参考价值。而乙方的小伙伴确实有时候也会感受到客户比自己还专业。为什么会这样?其实并非是乙方客服能力的问题,而是从行业和产品的角度,甲方小伙伴了解的程度要比客服更深刻。 所以在撰写创意之前,第一步先要充分的了解产品,比如产品的用途、特性、使用等等,基本上包括以下几点。 1.产品的基本特征:产品的基本特征一般包括产品的材料成分、规格、性能、特点等; 2.产品的生产过程:了解生产过程是为了清楚生产的精细化程度,通常严谨的生产过程可以为高质量的产品加分; 3.产品的使用方法:产品使用的简易程度和便利性一般也是用户比较关心的,所以你自己了解了如何使用,才能提炼出对用户较为有利的点来; 下面这个根据产品的特点,对应描述出产品功效的清单,可以更好地说明充分了解产品才能更合理的进行运用。
只有对产品各方面的充分了解,才能解剖出产品的哪些点相较于同行来说是有优势的,哪些点对用户来说是有好处的。 2、深挖需求 前面对产品的基本要素有了清晰的认知,那接下来就要考虑客户为什么要买我们的产品?也就是通过产品去洞察用户的需求,解决用户问题! 需求是在一定时期内人们的某种需要或者欲望,用户的需求,是由需要产生,而心理学上,需要的产生必须要有动机。然而用户在描述需求的时候,往往会停留在表面上,也就是我们常常说的伪需求,而并非阐述的是其真实需求,所以我们要尽可能的去洞悉用户产生购买的动机。 举个栗子,在一家服装店,店员问李小姐想买一件什么样的衣服,李小姐表示想要一件皮草,还要水貂皮的。那么李小姐的需求是否真的就是水貂毛的皮草呢?其实不一定,或许双面羊绒也能满足李小姐的需求。 但我们不能只停留在表面需求上,要挖掘更深层次的东西,为什么想要水貂毛的皮草呢?或许是为了保暖,又要显得高端大气;又或许是虚荣心作祟,准备参加同学聚会显摆显摆。一旦我们找到其需求的动机,我们就可以推荐一个替代品,去满足用户的真实需求,以节省水貂毛皮草高昂的成本。 我们做推广也一样,不能只关注用户表面的需求,而要挖掘出真实需求,才能将最打动用户的点呈现在广告语上。
用户不是用来倾听的,而是用来洞察的。只有洞察用户才能挖掘到用户的真实需求,从一角以窥冰山。 3、洞察需求的方法 了解了什么是用户需求,那洞察用户需求的方法有哪些呢?下面三种方法或许能给你一些启发。 1.亲自体验 把自己当做一个消费者,调动自己五官,去亲身体验某一项产品或者服务。你眼里看到的,嘴里尝到的,鼻子闻到的,耳朵听到的,还有心理感受到的都是什么,记住自己通过五官get到的每一个点。然后,再去思考一下,哪些点最能打动你! 站在消费者的角度,能打动你自己的地方就是可以打动消费者的地方。这些“动点”尤为重要。 2.做调查 可以在朋友圈以及微信群、QQ群做一个调查,向使用过该产品或者服务的朋友请教,购买产品或服务之前的心理活动,比如:购买的初衷、为什么会犹豫、选择时考虑的游戏危机公关因素等等,以及在使用产品或者享受这种服务的过程中是什么样的感受,在使用之后又有什么新的体验,会出现什么新的问题等等。 总之,做调查也要覆盖整个营销流程,然后总结用户聚焦的点在哪里。 3.平台找资料 现在可以利用的平台还是很多的,比如论坛类的有百度贴吧、知乎、或者其他行业论坛。电商类的平台有淘宝、京东、网易考拉等等,这类的平台找资料就是找销量最高的,关注相关产品的顾客评论,顾客为什么喜欢为什么不喜欢,哪一点比较好...从这些平台上也可以找到一些灵感,从而了解用户的喜好。 这三种方法还是要加以灵活运用,看你的产品或者服务适合用什么方法去洞察用户需求,单一或者相结合都是OK的。不管什么方法,总之要记住你想达到的目的,品牌发布会活动策划以目的为导向去开展行动。 4.提炼卖点展示买点 通常我们在新建创意的时候,选择的是“优选”的模式来展现创意,也就是系统会将最受用户青睐的创意展现在前台。所以大家应该都经历过,在同一单元中,不同的创意数据相差非常大。为什么会这样? 其根本原因就是展现量高,点击率高的创意更能满足用户需求。而那些数据差的创意,自然是没有找对用户的需求点,或者找对了需求点,没有提炼好产品卖点,向用户展示他的买点。 既然前面我们已经知道了用什么方法去洞察用户需求,那需求有了,怎么提炼卖点展示买点呢?下面这个方法,一学就会!
以上方法就是根据这个产品的卖点,来表达用户内心的获得感,这个获得感也就是用户的买点。将这样的买点展示在创意中,势必要比单纯的陈列产品的特点要受用户青睐的多,因为用户会觉得“哇,你好懂我!”,就是用户的心思一下子就被你猜屈臣氏面膜致死事件危机公中了的感觉。 从充分了解产品-挖掘用户需求-洞察用户需求的方法-提炼卖点展示买点,再运用到创意中去。找准用户需求点的创意才能真正的戳中人心,这个逻辑能帮助我们找到撰写创意的根本方法。 试想一下,在满屏的广告中,如果你的创意与众不同,而且这个不同的点刚好是用户所在意的。那么用户对你的好感度自然就上升了,而聚焦用户必然带来点击率的上升,无形中就加大了用户与你的成交机会。
|
上一篇:网络营销就选择微信朋友圈广告,帮你节省50%的
下一篇:社交电商营销怎么做?

小提示:您应该对本页介绍的“今日头条广告创意“撞衫”,怎么提升自己的转”相关内容感兴趣,若您有相关需求欢迎拨打我们的服务热线或留言咨询,我们尽快与您联系沟通今日头条广告创意“撞衫”,怎么提升自己的转的相关事宜。
关键词:今日头条广告,