时间:2021-01-23 | 标签: 小程序 | 作者:Q8 | 来源:网络网络
小提示:您能找到这篇{腾讯社交广告:小程序怎样通过社交媒体做打动}绝对不是偶然,我们能帮您找到潜在客户,解决您的困扰。如果您对本页介绍的腾讯社交广告:小程序怎样通过社交媒体做打动内容感兴趣,有相关需求意向欢迎拨打我们的服务热线,或留言咨询,我们将第一时间联系您! |
近年五年来,中国美妆行业发展迅速,营业额年均增速超15%。根据"一带一路"中国(时尚)品牌国际化论坛上提供的数据显示,去年中国美妆行业营业额超7600亿元,市场规模超过日韩两国。2023年营业额预达1.64万亿元。 而社交媒体平台也逐渐成为美妆行业营销的主阵地。近日,腾讯社交广告与微信广告发布了《2018微信广告美妆行业洞察及产品解决方案》,小编将报告中的重点信息进行了简单的梳理分析。 报告重要摘要: 1.社交媒体更是美妆品牌营销的必争之地。 2.明星KOL代言和有创新的广告形式,更受年轻消费者的喜爱 3.男性美妆市场发展速度加快,未来三年中国大陆男性护肤及美妆市场平均零售额增长可能达到13.5%。 4.线上线下打通,AR试妆镜为用户提供了新体验。 5.美妆行业已经全面拥抱小程序。 中国美妆行业营销趋势 中国正在成长为全球最大的美妆市场,其中社交媒体更是美妆品牌营销的必争之地。报告显示,在近一个月美妆品牌相关网络声量超过90%来自社交媒体。 作为拥有10亿月活用户的微信,在2016年-2017年期间,美妆行业平均投放朋友圈广告频次提升81%。同时,为保持品牌持续曝光,60%的美妆品牌会持续投放微信公众号广告。
事实上,除了在微信上,微博、小红书等,也是美妆行业投放的重点之一。比如,微博上拥有庞大的头部达人,像明星、网红等等,通过微博博文可以触及更多的潜在粉丝用户,或利用微博的精准投放,将产品展现给合适的目标人群等等。而据《IT时报》报导,小红书头部达人每篇(笔记)广告报价更是高达15万至20万元。 同时,随着年轻一代护肤化妆意识崛起年龄越来越早,美妆品牌营销呈年轻化发展趋势,80后、90后现在已成为美妆主力消费人群。 针对年轻用户,采用具有互动性的,拥有创新的广告形式,以及选择年轻一代喜欢的明星KOL或垂直KOL代言,更受年轻消费者的喜爱。其中明星KOL和垂直KOL带货能力强,对美妆目标人群购买决策起重要影响作用,且年轻人更容易受KOL影响。 其次,美妆消费者在选择产品时,也更加愿意选择与自身价值观相符的品牌。比如,悦诗风吟,通过对品牌目标消费者的洞察,针对用户韩流花美男的喜好。在广告文案和图片中突出品牌代言人李敏镐,用“女朋友视角“,营造用户代入感,打造浪漫气氛,激发用户点击欲望。
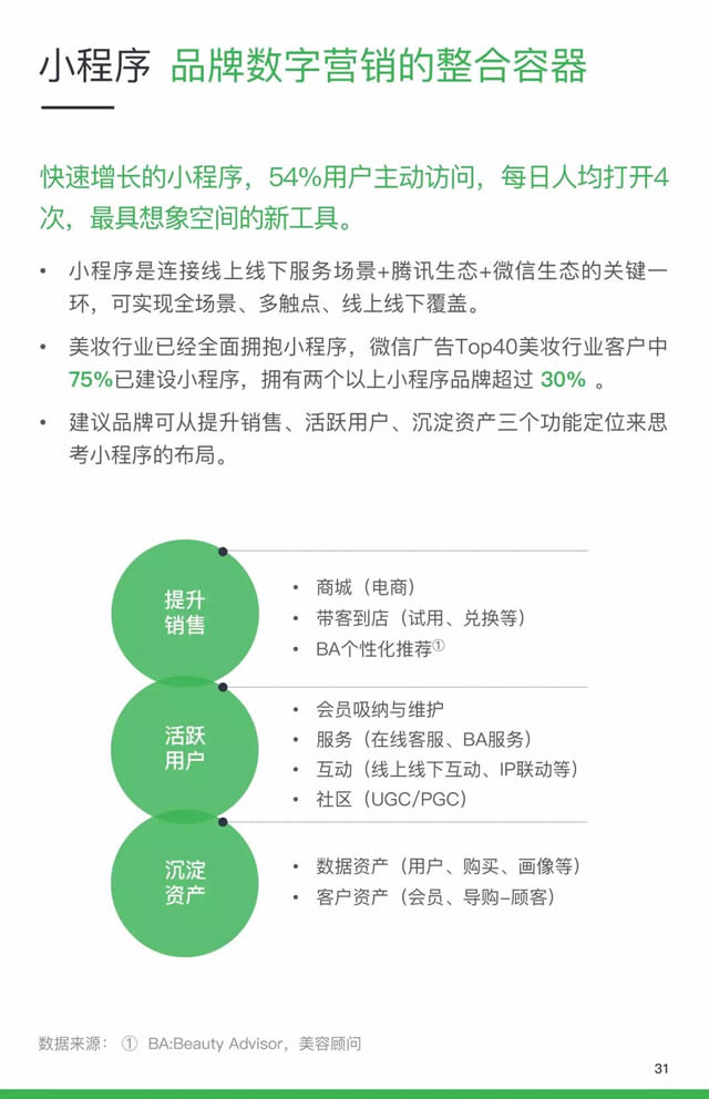
另一方面,男性护肤意识的提升和消费升级,推动男性美妆市场发展速度加快,未来三年中国大陆男性护肤及美妆市场平均零售额增长可能达到13.5%。根据QQ大数据《95后审美观》显示,近四成95后接受男性日常化妆,男性在面霜、香水上的花费也越来越多。实际上在国内,类似欧莱雅的中高端品牌,也愈加注重男性市场。 同时,随着消费者个性化需求,小众美妆品牌和其他细分品牌(比如,药妆品牌)成为新的竞争力量。 而线上线下的打通为消费者提供了新体验,比如,在线下设立AR试妆镜,改变品牌与消费者互动形式,为消费者提供更好的消费体验。而在京东上,美宝莲等美妆品牌,均已上线线上试妆模式,让消费者提前试色,选择更适合自己的商品,最后完成购买。 微信小程序成为美妆行业未来营销新趋势? 此外,美妆行业已经全面拥抱小程序。报告显示,微信广告Top40美妆行业客户中75%已建设小程序。 消费者点击朋友圈广告能够直达小程序,同时基于微信算法推荐,锁定品牌代言人背后的粉丝群体进行精准触达。打通品牌会员,将线上流量导流到线下,BA(美容顾问)个性化推荐,在线客服等等。
消费者通过搜一搜,能够直接触达到品牌官方专区,公众号、小程序等等。比如,早前,微信推出的WeStore官方精品店。 实际上,现在小程序营销,不仅仅局限于美妆行业,快消品、游戏,甚至高冷的奢侈品等等,都已经开始使用小程序营销。在世界杯期间,蒙牛就专门打造了一个小程序,连接线上线下,通过扫描产品瓶盖内部二维码,获取奖励。而最近,高冷的奢侈品也开始“用”起了小程序。在七夕期间,Dior将会在其线上精品店内出售Lady Dior Small手袋。 未来微信小程序可能成为全品类品牌营销阵地。
|
上一篇:今日头条首推“巧匠计划”,巧解抖音、西瓜等
下一篇:品牌广告主如何拍好爆款短视频,做好抖音营销

小提示:您应该对本页介绍的“腾讯社交广告:小程序怎样通过社交媒体做打动”相关内容感兴趣,若您有相关需求欢迎拨打我们的服务热线或留言咨询,我们尽快与您联系沟通腾讯社交广告:小程序怎样通过社交媒体做打动的相关事宜。
关键词:腾讯社交广告,小程序,社交