时间:2021-01-23 | 标签: | 作者:Q8 | 来源:网络网络
小提示:您能找到这篇{2017-,中国互联网广告市场趋势预测}绝对不是偶然,我们能帮您找到潜在客户,解决您的困扰。如果您对本页介绍的2017-,中国互联网广告市场趋势预测内容感兴趣,有相关需求意向欢迎拨打我们的服务热线,或留言咨询,我们将第一时间联系您! |
2017年,我国互联网广告市场规模到达3010.0亿人民币,估计2018年市场规模将到达3509.0亿,同比增加16.6%;2020年,估计我国互联网广告市场规模将到达4414.8亿。 2017年,我国互联网广告市场持续保持稳步增加,市场马太效应持续加强,大型互联网厂商市场份额持续扩展。2017年数字营销市场开展过程中以下几点值得重视: 1、移动广告市场占比扩大,增速抢先全体市场 在移动端设备成为最首要用户途径的背景下,广告主对移动营销投进预算份额倾斜力度加大,2017年我国移动营销市场规模到达2470.94亿人民币,同比增加48.5%;比较整个互联网广告市场,增速显着抢先。现在移动互联网仍处于高速开展之中,自媒体时代全面到来,新式媒体渠道不断涌现,为移动营销的持续开展供给动力。 2、主流媒体渠道占领首要市场份额,挤压中小广告厂商空间 现在国内首要流量把握在大型互联网媒体平台受众,跟着移动人口盈利的消失殆尽,大型媒体平台强势位置持续加强,2017年我国互联网广告市场规模3010亿人民币,其间阿里巴巴、百度、腾讯的市场份额高达70.85%,独占优势显着,现在主流网络媒体渠道均树立自有广告交易平台,期望经过技能、数据优势直接对接广告主,进步广告位变现效率;一起凭借其雄厚的资金优势展开吞并、收购新式数字营销厂商,快速完善自身全案服务才能,估计未来将持续挤压中小广告厂商市场及盈利空间。 3、原生广告取得长足进展,信息流广告发展迅速 自2012年原生广告概念呈现之后,引起行业广泛重视,现在原生广告正逐渐从概念落地成为详细广告方式,原生广告融合多种媒体平台及内容前言呈现,如信息流广告、中插广告、花式口播等都是原生广告的展示方式之一。凭借广告即内容、低打扰性、更友好的展示方式等特色,原生广告被商场快速接受,跟着媒体、用户以及广告需求的变化晋级,原生广告将快速与主流广告进行交融,形成创新升级效应,其市场份额也将持续增进。 趋势猜测: 2017年,我国互联网广告市场规模到达3010.0亿人民币,估计2018年市场规模将到达3509.0亿,同比增加16.6%;2020年,估计我国互联网广告市场规模将到达4414.8亿。
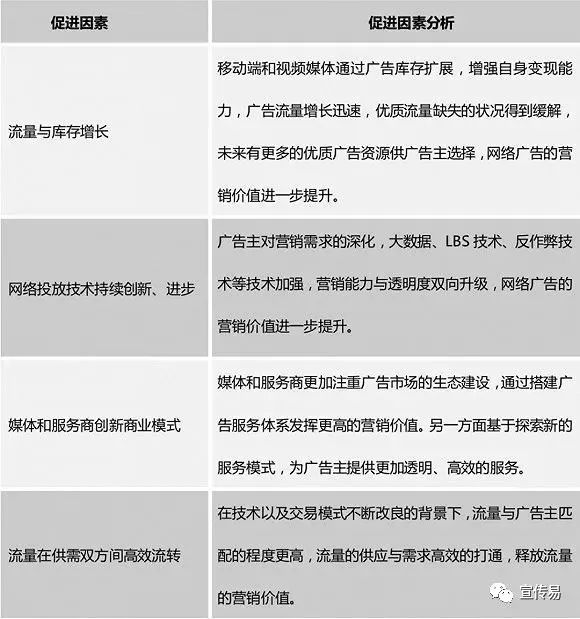
未来中国数字营销市场将呈现以下几点趋势: 1、在人工智能的推进下,营销云将获得较快开展 营销云在国外广告市场开展较快,2016年年末进入我国,随着程序化广告购买的浸透和市场数据的持续累积,以及国内厂商对精准营销和营销自动化的积极接受,营销云商场开展潜力开端得到市场注重。 营销云将企业的所有营销方法进行有用整合,树立数据管理和营销自动化渠道,将企业表里多种数据进行处理剖析以不断进步营销功率,对国内市场来讲,腾讯、百度现已推出营销云事务,将旗下公司或者产品的用户偏好数据,选用数据云形式进行数据布置和数据打通,将其流量独占下的数据价值再次提高; 而中小广告厂商则首要依托第三方营销云渠道,在数据渠道上聚合多家企业不同维度用户偏好数据,以敞开、同享方法实现高功率与低本钱的数据使用与效劳,从而与互联网巨头展开市场竞争。现在国内营销云市场方兴未艾,广告主对营销云的知道并不深入,未来市场前景值得期待。 2、区块链技能为广告投放流量提供保证 流量造假是长时间约束互联网广告开展的首要原因之一,现在虽然职业内有第三方广告监测组织,但广告主对广告投进作用一直存有疑虑。区块链是根据去中心化的底层数据技能,具有去中心化、信息不可修正、敞开性、自治性等特色,能够确保广告投进的数据真实性,减低广告监测本钱。现在区块链技能仍处于初步探究阶段,间隔终究有用还有很长间隔,但假如区块链正式开端在广告范畴实现商业化使用,或将构成颠覆性影响力。 3、长尾流量价值将持续得到发掘,“小众”用户价值显现 现在互联网进入存量市场阶段,大规模用户增长年代现已过去,对存量用户的精细化运营是厂商营收增加的首要方法,发掘垂直媒体、小众媒体用户的深度营销价值被厂商和广告主接受,长尾流量的营销价值得以展现并成为市场新入者的生存空间;现在商场流量首要被大型互联网厂商独占,投进成本不断提高,而“小众用户”存在较高忠诚度、复购率以及对某一垂直范畴更显着的偏好,对广告主来讲,具有较好的投放转化率。 关键影响因素分析—促进因素:
来源:易观2018
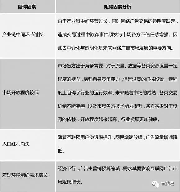
关键影响因素分析—阻碍因素:
|
上一篇:巧用谷歌AdWords自动出价 提升广告转化率
下一篇:如何在广点通上做好活动推广,婴芭莎儿告诉你

小提示:您应该对本页介绍的“2017-,中国互联网广告市场趋势预测”相关内容感兴趣,若您有相关需求欢迎拨打我们的服务热线或留言咨询,我们尽快与您联系沟通2017-,中国互联网广告市场趋势预测的相关事宜。
关键词:中国互联网广告市场,