时间:2021-01-23 | 标签: 线索广告 Ads | 作者:Q8 | 来源:网络网络
小提示:您能找到这篇{海外营销,怎么能不知道Lead Ads(线索广告)?}绝对不是偶然,我们能帮您找到潜在客户,解决您的困扰。如果您对本页介绍的海外营销,怎么能不知道Lead Ads(线索广告)?内容感兴趣,有相关需求意向欢迎拨打我们的服务热线,或留言咨询,我们将第一时间联系您! |
1、什么是Lead Ads(线索广告)? 简单来说,Leads Ads就是表单广告,广告主可以在Facebook平台内创建信息收集表。线索广告可用于邀请用户订阅电子期刊、提供估价、接听跟进电话以及接收商家信息等。 2、为什么要投放线索广告?线索广告有哪些优势呢? 在广告中直接添加联系表单: 当用户点击线索广告后,系统会提示他们填写一个简短的表单,向您提供他们的联系信息。自主选择在表单中询问的问题: 您可以根据业务需要,自定义线索广告表单中的问题。轻松下载潜在客户信息: 您可以直接从 Facebook 下载潜在客户信息,或者将潜在客户信息集成到 MailChimp 或 Salesforce 等 CRM 中。由此可见,线索广告可以通过一种简便高效的方式来收集符合商家业务推广需求的潜在用户信息。 线索广告的形式是这样的:
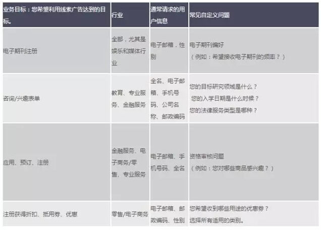
3、我可以在线索广告联系表单中询问哪些问题? 小编为大家举了几个例子:
4、创建线索广告的具体步骤 说了这么多,大家还不知道怎么创建线索广告呢吧,接下来小编就来手把手教大家来创建Lead Ads 广告系列: 【1】选择表单开发作为广告系列目标
【2】选择广告组定位 这里需要注意的是,与其他广告系列类型不同,商家不能向未满 18 周岁的用户投放线索广告
【3】上传广告素材并设计表单 线索广告目前支持多图轮播、单图、视频和幻灯片四种广告形式
表单设置界面在广告层级,点击线索表单版块的 + 新表单即可新建线索表单,共由四个部分组成:欢迎页面(资料卡)、表单问题、隐私条款和感谢页面;其中除了Questions之外的其他3个部分都是可选项。
5、后续如何跟进工作 广告投放出去了,也收集了一些表单信息,但是要怎么把这些表单下载下来然后进行后续的跟进工作呢?Facebook为我们提供了4种简单快捷的方法: a.从Facebook Page页手动下载CSV文档 b.在Ads Manager and Power Editor中下载 c.通过API接口请求 d.通过第三方软件对接商家CRM自动下载(Facebook整合Zapier了自动化系统,Facebook收集到Leads,Zapier就把Leads导入商家的CRM系统,十分简单快捷) 这里需要注意的有两点: 1)只有主页管理员才可以下载表单信息。其他主页用户身份(例如:广告主管/分析员)可以投放线索广告和查看成效分析,但不能下载潜在客户信息。 2)系统会保存表单信息90天,超过这个期限的表单将不能被下载,因此商家一定要安排好下载频率,以免产生部分表单不能下载的情况 能坚持看到这里,都是好学生。相信大家已经知道了什么是线索广告,怎么来投放线索广告。下课铃还没响,再讲两分钟。 下面我们从优化的角度为大家列举一下线索广告的实践有哪些: 线索广告表单 a.尝试使用不同的表单创建几个不同的广告组。试验各个表单,微商微博引流方法找出单条线索费用最低的表单格式。 b.只询问您确实需要的信息。虽然收集的信息越多越好,但也需要权衡利弊。表单包含的问题过多,可能增加用户弃填的机率。 c.尽量减少让用户以自由格式文本回答问题。利用自定义问题,您可以询问开放式问题,但请记住,任何文本输入都会增加填写表单时的麻烦。尝试提供一些可供选择的答案选项。 对于提供多个答案选项的问题,尝试将选项限制在 3 或 4 个。尽量减少滚动浏览,为用户打造更优质的体验。 为线索广告添加欢迎页面 a.为线索广告添加欢迎页面,帮助用户了解向您提供联系信息的原因。例如,您可以在欢迎页面强调业务带来的益处,或者用户注册后将获得的特别优惠。 b.让用户了解向您分享信息后会发生什么。添加您联系他们的方式和时间等详情。如果您向潜在客户表示会联系他们,请一定要与他们联系。 c.向用户保证您不会滥用他们与您分享的信息。我们要求创建线索广告的所有广告主在自己的网站上设置隐私权政策,但可以考虑在欢迎页面中添加隐私权政策的要点,这有助于建立客户信任度。 选择受众 a.避免同时投放的多个广告系列使用重复受众,这可能导致出现投放不足的问题。 b.考虑根据在您网站完成转化的用户创建类似受众。我们建议您根据完成转化的用户农村电商运营咨询,而非只提交线索表单的用户来创建类似受众。
|
上一篇:自媒体营销|为什么你发的文章没人看
下一篇:获封“实力CP” 搜狗&滴滴又双叒获商业大奖!

小提示:您应该对本页介绍的“海外营销,怎么能不知道Lead Ads(线索广告)?”相关内容感兴趣,若您有相关需求欢迎拨打我们的服务热线或留言咨询,我们尽快与您联系沟通海外营销,怎么能不知道Lead Ads(线索广告)?的相关事宜。
关键词:lead,ads,线索广告