时间:2021-01-23 | 标签: 跨境电商 | 作者:Q8 | 来源:关于互联网那些事网络
小提示:您能找到这篇{跨境电子商务B2B平台哪些比较好——我国跨境电}绝对不是偶然,我们能帮您找到潜在客户,解决您的困扰。如果您对本页介绍的跨境电子商务B2B平台哪些比较好——我国跨境电内容感兴趣,有相关需求意向欢迎拨打我们的服务热线,或留言咨询,我们将第一时间联系您! |
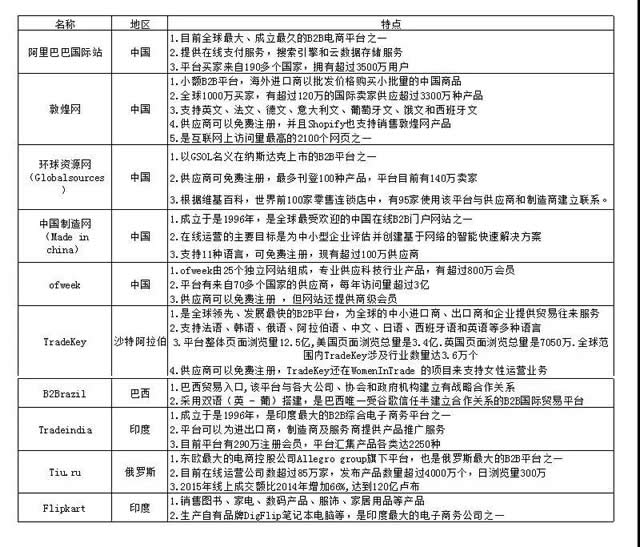
我国目前在跨境电子商务领域的基本业务模式有两种:第一种是B2B模式,第二种是B2C模式。其中第一种模式:B2B模式,简单来说就是企业与企业之间的贸易模式;而第二种模式:B2C模式,就是企业与个人(消费者)之间的贸易模式。 下面我们就来简单的介绍一下B2B模式:B2B(Business-to-Business)就是说商家和商家(企业与企业)之间通过网络或者是专用线路进行相关数据信息的传递,从而进行商业活动的模式。在这种模式之下,商家所进行传递的信息主要自身产品的广告和信息展示为主要内容,通关流程与成交结果都是在线下进行,其本质仍然算是传统的贸易模式,在海关被纳为一般贸易进行统计。 目前国内B2B出口跨境电商平台(排名不分先后): 一、阿里巴巴 官网:https://www.alibaba.com/ Alibaba国际站是阿里巴巴旗下的外贸出口B2B平台,alibaba.com的官网月均流量超过1亿。有超过30万的付费会员,1200万的注册买家,2开发网站的900万的注册用户,是全国乃至全球最大的B2B电子商务网站。也是中国许多出口跨境电商卖家将产品卖往全球的据点。
二、中国制造网 官网:https://made-in-china.com/ 中国制造网立足内外贸领域,致力于为国内中小企业构建交流渠道,帮助供应商和采购商建立联系、挖掘国内市场商业机会。 中国制造网内贸站为买卖双方提供信息管理、展示、搜索、对比、询价等全流程服务,同时提供第三方认证、广告推广等高级服务。帮助供应商在互联网上展示企业形象和产品信息,帮助采购商精准、快速的找到诚信供应商。
三、中国供应商 官网:https://cn.china.cn/ 中国供应商是为了推动中国制造业及对外贸易产业重拳打造的B2B电子商务平台。中国供应商项目应用创新网络技术,为用户提供信息存储、搜索、链接等网络技术服务,将用户自行发布的信息公平公正的展示在平台上,为企业之间诚信贸易打造良好的互联网交易环境。 中国供应商网站推出后,即获得人民网、新华网、央视网、国际在线、中国日报网、中国经济网、中青网、中国广播网、千龙网、东方网、南方网、北方网、红网、东北新闻网、东南网等大型媒体及官方网站的大力协助;新浪、搜狐、网易、腾讯、中华网、Tom、凤凰网等知名门户网站及Google、百度、MSN、奇虎网等各大搜索引擎的一致支持。
四、环球资源外贸网 官网:https://www.globalsources.com/ 环球企业舆情分析资源多渠道B2B媒体公司,致力于促进大中华地区的对外贸易。公司的核心业务是通过一系列英文媒体,包括环球资源网站、印刷及电子杂志、采购资讯报告、“买家专场采购会”、贸易展览会(Trade Show)等形式促进亚洲各国的出口贸易。
五、环球华品网 官网:https://www.chinabrands.com Chianbrands环球华品网是中国跨境电商行业龙头环球易购旗下的B2B平台,立足国内丰富产品资源,对接整合行业资源,打造完善的供应链管理体系。为全球跨境电商卖家提供产品批发和优质的跨境服务。 已经注册环球华品网的全球卖家数量超过30万,平台的产品数量超过100万SKU,专业的服务,严格的产品质检流程,大数据驱动为全球卖家决策提供帮助,全球仓储体系为您海外发货提供便利,高效优质的物流。得到越来越多的跨境卖家的青睐,Chinabrands卖家数量快速增长!
六、敦煌网 官网:https://www.dhgate.com 敦煌网由王树彤女士于2004年创立,是领先的B2B跨境电子商务交易平台。敦煌是中国古代丝绸之路上的辉煌驿站,是中国丰富商品走出国门的盛大之城。敦煌网以此命名,正是承载着其创始人兼CEO王树彤女士打造网上丝绸之路,帮助中小企业“买全球,卖全球”的梦想。 作为中国B2B跨境电商领跑者,敦煌网自创办伊始就专注B to小B赛道不动摇。通过整合传统外贸企业在关检、物流、支付、金融等领域的生态圈合作伙伴,敦煌网打造了集相关服务于一体的全平台、线上化外贸闭环模式,极大降低中小企业对接国际市场的门槛,不仅赋能国内中小产能,也惠及全球中小微零售商,并成为二者之间的最短直线。 今天,敦煌网牵手中国2000多个产业带、2200万商品、200万供应商与全球222个国家和地区的2100万中小微零售商在线交易,在品牌优势、技术优势、运营优势、用户优势四大维度上建立起了行业难以复制的竞争优势。
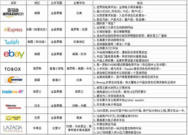
跨境电商最火的平台当属Amazon,很多地区可以首选Amazon,其它当做出货的小渠道来经营,不要太多,但是都可以适当的了解,小渠道的竞争更小。 如果你的产品适合北美地区,那么你可以选择: 1. Amazon肯定作为首选,相对较公平,发展前景好,最关注的是产品 2. Ebay 作为老牌的欧美电商平台,跟淘宝有的一比,实际是全球最老牌的 3. Wish 这几年火了很久的一波,近年来因为卖家总是被罚没资金,做的有点心惊胆颤 4.Newegg 主要做3c产品的,之前做了很大一波,靠谱 如果你想卖英国: 1. Amazon英国站是很火爆的一个平台 2. Ebay英国站同样是很早就进入英国市场的 3. Tesco 大型零售商,线下积累很多年了,客户在往线上转移,流量大 如果你的产品适合德国市场: 1 .Amazon在欧洲都是首选,比较严格,但是利润高 2 .Ebay 德国站也很早布局了,依旧好做 3 .Zalando 做服装德国的好好考虑下 4 Otto 奥托集团 德国电子商务零售商 法国市场也不容忽视: 1. Amazon法国,欧洲站的一个点 2. Ebay依旧也很久了 3 .Priceminister 目前被日本乐天收购,法国老牌电商了 4 .Cdiscount 批发,低价的产品 有点类似1688 新西兰 1.Amazon新西兰,欧洲站 2. Trade me 类似ebay,新西兰本土电商企业 日本市场 1. Amazon日本站 还真的不是非常火,但是好做 2. Ebay很早也入驻了,ebay真是无处不在 3. Rakuten 日韩联合了,乐天 韩国市场 1. Amazon 2. Gmarket 2000多万人注册了,韩国电商平台 3. Ebay 4. 速卖通 印度现在可是世界工厂 1. Amazon Ebay 速卖通 2. Snapdeal 印度小渠道 3. Flipkart 印度本土的淘宝 中东市场也很富裕,购买力强 1. Souq 移动端领头羊 2. Amazon ebay 俄罗斯 1. Amazon Ebay 速卖通 2. Ulmart 俄罗斯京东 3. Ozon 也是一个电子零售商,服务型产品更多 非洲有没有兴趣 1 .Amazon Ebay 速卖通 2. Jumia 覆盖人口5亿,有便宜好用的东西,可以考虑过去,尼日利亚最大市场 3. Kilimall 刚发展起来的 东南亚这一带 1. Amazon Ebay 速卖通 2 .Lazada 目前被阿里收购,开始布局东南亚市场 3. Zalora 女性产品居多,总部在新加坡 4 .Qoo100 新加坡发展的比较好 每个平台都有不错的流量,专心做好产品,很多渠道可以卖!
阿里巴巴国际站Alibaba
阿里巴巴国际站是国内名气最大的B2B平台,出口通(基础会员)年费是29800元/年,不过基础会员基本没啥效果,来的客户最多也是来比比价的。参加了阿里巴巴国际站的外贸直通车P4P后,客户稍多些,但真实成交还是很少。尽管如此,阿里巴巴国际站仍是公认的外贸B2B平台里面效果最好的,但参加过的人都深感效果不理想。 在阿里发布产品信息时,注重关键词优化的话,还是有点流量的,效果甚至比参加P4P还要好些,这也从侧面证明了阿里的真实流量主要还是来自谷歌。 环球资源网Globalsources
环球资源网——元老B2B。 环球资源网目前仍主要靠线下展会、杂志、光盘宣传,最有优势的行业是电子类和礼品类。不过现在环球资源网基本已被国内其他B2B赶超了,会员较少,会员费价格奇高,年费都在10万到20万之间,基本只有土豪老板才会上。 中国制造网Made-in-China
中国制造网这个名字起得真心不错,在机械方面较有优势,中国制造网的会员数量可能仅次于阿里。由于在谷歌排名也还行,因此推广效果也仅次于阿里。高级会员(其实就是基础付费会员)年费是32800元/年,当然还有竞价类,老套路你懂的。 YALAB2B中东贸易平台 YALAB2B中东贸易平台,是近年国内一个新兴平台,专注细分的中东市场(目前专注做这个市场的还真没有几个)。品类从网站来看涉猎的很多。但中东就目前来说还是一个很不成熟的市场,不确定因素很多,无论是营商环境还是局势,不过不成熟也是它值得去一试的理由(市场还没有被瓜分),可以继续观测看看。 据我所知该平台尚处于市场测试期,初期可以免费使用(好像是三个月吧),在老平台普遍疲软的当下,不妨一试。年费6888元/年。 Tradekey:
Tradekey的网站模板感觉停留在2005年左右的风格,名气还是有的,就是询盘不多。 Tradekey的付费会员有三种,全部按美元收费。SilverKey:USD369/年 GoldKey:USD2500/年。GoldKey Plus:USD4999/年。 Ec21:
Ec21是一个韩国的B2B平台,没啥效果。 Ec21的银卡会员(Trade OK):4980元/年,金卡会员(Trade PRO):16200元/年,高金会员(Trade PRO+):27000元/年。 ECPlaza
ECPlaza也是一个韩国的B2B平台,口碑很一般。 ECPlazaYES Silver会员(银牌会员):3880元/年,YES Gold会员(金牌体验):8800元/年。 diytrade
diytrade的前身是ebigchina,diytrade现在也很没落了,网上反馈都说没有询盘。不过至少diytrade的收费项目很清晰,收费会员的项目名称叫Biz Member:4388元/年,价位也挺实在(但是实在没效果)。 敦煌网Dhgate 敦煌网是一种新兴模式的B2B平台,由原卓越网CEO王树彤女士建立,面向中国中小企业。敦煌网卖家注册完全免费,可以任意发布产品。在交易中,DHgate公司向买家收取10%的交易费。 如果敦煌网持续对供应商免费,那么当然还是可以上的,问题网上普遍反馈没啥客户。。。只能说敦煌网是一种勇敢的尝试吧~ 马可波罗makepolo
马可波罗挺有名的,主攻内贸,外贸方面确实没有多少建树。 付费会员叫做外贸通,19800元/年。但英文官网下面的Premium Member链接竟无法打开?可能已经停掉了。 世界工厂Forbuyers
分为两块,内贸叫做世界工厂,外贸叫做Forbuyers。Forbuyers的收费项目叫做外销通,基础版:16800元/年高级版:36800元/年。
附:全球外贸B2B平台大全列表 1stworldtradeportal、21food、africabusinessnet、algomtl、Alibaba、Aliexpress、all-biz、asean1688、asia-manufacturer、Asiannet、asianproducts、asiatrade、asiatradehub、australiatradenow、B2B 1st、b2bchinasources、b2bfreezone、b2bpakistan、b2bquote、b2brazil、b2s、bazar-az、belgiumtradenow、berlinkauf、bestsme、bikudo、biztrademarket、bizviet、bloombiz、bombayharbor、bossgoo、bridgat、businessseek、busytrade、buyerzone、buykorea、bysources、chemicalbook、chemnet、chinabusinessworld、chinaexporter、chinatexnet、chinavalvepump、coovee、Dhgate、Directindustry、Diytrade、竞价推广策划easy2source、ebay、EC Plaza、EC21、ec51、eceurope、Ecplaza、ecrobot、ectrade、ecvv、egtrade、eindiabusiness、emarketservices、embiz、esources、etradeasia、europages、e-worldtrade、exportapymes、exportbureau、exporters、exportersindia、exportfocus、exportid、exportpages、fedvendor、fibre2fashion、FITA、Forbuyers、foreign-trade、fuzing、Gasgoo、germanybusinesshub、Global Sources、globalbuyersonline、globalmarket、Globalsources、Globalspec、global-trade-center、globaltradevillage、go4worldbusiness、gobizkorea、golden-trade、gongchang、guidechem、himfr、hisupplier、hkinventory、hktdc、imexbb、imould、importbureau、indiamart、indiatradezone、infodriveindia、ioffer、ipfonline、jimtrade、Kompass、koopkeus、lameibiz、lightstrade、liquidation、list-company、lookchem、madeinchina、made-in-china、mercatrade、mesteel、MFG、mfgtrade、mfrbee、nowec、preisroboter、prom.ua、rusbiz、rusmarket、safestchina、seekic、seekpart、sonhoo、southafricab2b、sptechs、stonecontact、sugoo、taiwantrade、tdctrade、thomasnet、toboc、toocle、tradeasia、Tradebearings、tradebig、tradeboss、tradeeasy、tradeindia、trade-india、tradekey、tradekr、trademetro、trade-ok、TradePort、trade-romania、traderscity、tradett、tradevv、ttnet、tulaoge、twfta、wholesalecentral、wholesalehub、woodbusinessportal、worldbid、wotol、yeskey、阿里巴巴国际站、东盟采购网、敦煌网、YALAB2B中东贸易平台、海商网、环球市场集团、环球资源网、拉美贸易网、马可波罗、贸发网、欧洲黄页、世界工厂、速购网、万国商业网、文笔天天网、亚洲产品网、伊西威威、中国出口网、中国制造网。
|
上一篇:时下最流行的互联网推广方式有哪些?
下一篇:深度好文:为什么好文案越来越少?

小提示:您应该对本页介绍的“跨境电子商务B2B平台哪些比较好——我国跨境电”相关内容感兴趣,若您有相关需求欢迎拨打我们的服务热线或留言咨询,我们尽快与您联系沟通跨境电子商务B2B平台哪些比较好——我国跨境电的相关事宜。
关键词:跨境电商