在优化六部曲一中我们为大家讲解了如何分析账户和网站,这篇文章我们将重点说一下关键词的优化。其实关键词优化是一项长期工作,主要包括选择关键词,关键词分类,以及关键词检查。
首先我们要知道优化关键字的几个规则:
1、删除点击率很低的关键字
2、删除过于广泛的关键字或考虑添加一些否定关键字
3、检查剩余的关键字 – 关键字与网站的内容有相关性吗?
4、把关键字分为不同的组别,例如: 产品、客户群、地区、季节等
5、针对每个关键字组建议新的关键字。使用关键字的变体形式,广告可以获得较好的效果
6、使用关键字建议工具
可能有些优化师对这些规则还不太明白,那么通过下面举例解释相信大家能更直观的了解:
A)什么叫删除一些宽泛的关键词?什么叫考虑添加否定关键词?
当关键词的字数<4 那这个词就比较宽泛,而如果这个词的CTR很低,则需要考虑其删除或者添加否定关键词,哪什么情况是添加,什么时候是删除呢?
删除:你把该关键词输入到Google中,查看左侧,如果和您的产品或服务没有关系,则删除,或者该关键词于公司业务无太大关系,或者非主营业务,则删除。
添加否定关键词:否定关键词是关键词匹配的一种,第四章,关键词匹配选项中会详细说明,当你的在产品与左侧一致时,或者关键词是主营产品时,则添加否定关键词,否定关键词可以利用关键词工具来选取。
技巧:添加关键词前问这个问题:搜索这些关键字的用户会对您所提供的产品或服务感兴趣吗?

利用关键词工具去排除否定关键词。
B)如何把关键词重组,优化关键词?
可能大家认为大家做的关键词已经分的很细了,但是一个类别里还是可以再分的,情况是,广告组里的关键词不要超过15个。

之前的广告组,感觉已经是很相关了,其实还可以进行分组。

可以看到,不同的组,针对不同的关键词进行广告的撰写,相关性更高,CTR会更高,实际的就会变低。
C)什么是关键词变体形式?
例如:错别字,同义词,近义词,英文的复数形式,过去式,过去分词,名词性等等。
其实关键词优化重要的是关键词重组,今后会实战把一些关键词重组进行练习。并会说明理由,会有更多的账户来进行试验。
关键词匹免费web快速开发平台配的种类一共有4种,相信大家都知道:
1、完全匹配: [关键词]
2、广泛匹配: 关键词
3、词组匹配: “关键词”
4、否定匹配: -关键词 (与广泛匹配配合使用,或针对广告系列制作否定关键词,否定广告系列中所有广告组的否定词)
那如何进行关键词匹配的优化呢?答315危机公关成功案例案是:使用合适的匹配选项来提高关键字的点击率及相关性
1、通过添加否定关键字来减少无相关的展示
2、考虑将一般性的关键字选择完全匹配以避免一些无相关的展示
详细说明:
不同的匹配选项会对关键词的有所影响,广泛匹配的展示量〉词组匹配〉完全匹配,而当制作了广泛匹配的关键词时,相应的会出现以下的问题: A)、关键词CTR降低 B)、关键词展示量提升 这个情况就该添加一定的否定关键词来提升关键词与广告的匹配性来提升CTR。因此一般帐户的维护,我们会选择完全匹配,或者带否定匹配的广泛匹配。
技巧:
1、如果大多数变体形式的相关性较差,请使用完全匹配
2、如果只有少数变体形式的相关性较差,请使用带有否定关键字的广泛匹配
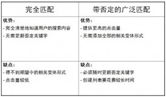
下图是完全匹配与带否定关键词的广泛匹配的对比

当然有很多Google专家都认为制作完全匹配的关键词最为保险,并且容易优化,这方面我有一部分赞成,但不同的目标选取不同的关键词匹配是很重要的,如果使用完全匹配关键字,你必须要:
优秀的游戏推广软文1、扩展关键字列表,以便包含所有的相关变体形式
2、确定您在扩展列表中是要采用完全匹配还是要采用广泛匹配
其实,不同的目标所采取的匹配形式是不同的,下面我就我的经验来做下分类
A)Google流量未达到相关要求,CTR高 ——采取添加更多完全匹配关键词,或者添加否定关键的广泛匹配关键词,但,必须跟踪CTR,在CTR下降不超过0.5%.
B)所制作关键词字数在4-5个之间——用词组匹配或者完全匹配
所制作关键词字数在2-3个之间——用词组匹配或者带否定关键词的广泛匹配
所制作关键词字数在5个以上——完全匹配或者带否定关键词的广泛匹配
C)CTR低,用的是完全匹配——修改匹配选项,利用带否定关键词的广泛匹配,跟踪3天,CTR无提高,则用优化第一步:分析帐户和优化第三步:关键词优化定律来进行优化。
|