时间:2020-08-08 | 标签: | 作者:Q8 | 来源:网络
小提示:您能找到这篇{海底捞涨价道歉是一次危机公关还是成功营销?}绝对不是偶然,我们能帮您找到潜在客户,解决您的困扰。如果您对本页介绍的海底捞涨价道歉是一次危机公关还是成功营销?内容感兴趣,有相关需求意向欢迎拨打我们的服务热线,或留言咨询,我们将第一时间联系您! |
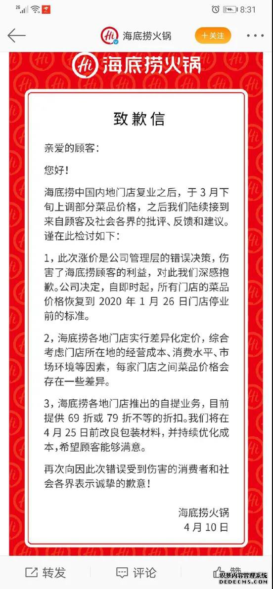
近期,海底捞涨价的消息引发餐饮业的广泛争议。近日,终于迎来海底捞的道歉了。 4月10日时许,海底捞对外发布《致歉信》,称“此次涨价是公司管理层的错误决策,伤害了海底捞顾客的利益,对此我们深感抱款”。并且提及将菜价恢复至疫情前:自即时起,中国内地门店菜品价格恢复到今年1月26日门店停业前标准。 ![]() 对于海底捞涨价和道歉,有网友认为疫情对餐饮企业影响很大,涨价情理之中;也有网友认为,稍微天一酒店危机公关方案涨价可以理解,但涨价太多就难免引起民愤了。 随着,网友的调侃一涨价一道歉,海底捞成功登了两次热搜,海底捞道歉一上热搜,马上就看到网友说这该不会是一场营销吧?怪不得大家怀疑,这过激反应和速度,以及“诚挚”的做法,确实太像安排好的舞台剧。不过,按常规公关逻辑,品牌绝不会去创造负面给自己造成伤害。 认真看这篇道歉稿,我们发现作为消费者,它非常有诚意,甚至赢得了我的好感。说你涨价不对,你就降回去了,还对此举表示抱歉,大大的良心企业。 然而,为什么这不是一份好的道歉申明呢? 受疫情影响,整体损失显而易见。如今,不少门店虽然恢复堂食,但由于缩短经营时间、控制顾客数量等防控措施,门店运营成本被抬高,餐馆经营陷入不开张“愁”、开张了“亏”的困局。 在市场环境中,做为企业应该着重去听得是核心消费者的声音,他们符合企业和品牌的长期发展利益。要改正的是真正自己做得不足的地方,比如产品这里有哪些新闻发布质量和服务体验。通过价格手段把非核心的消费者隔离,不仅会扰乱品牌形象,带偏市场战略。 同时,海底捞作为知名餐饮品牌在做出战略调整时也应顾及行业和市场责任。不敢说“不涨价”是给餐饮带坏头,但最起码“骂我就怂”的态度也会影响自己的长远发展,同行们的生存,以及上下产业的负面印象。 不过,从品牌建设的角度,道歉之举呼应了海底捞多年的“人设”- 尽心尽力为顾客服务。这是该品牌成功的根基,维护根基是好的,但维护的连自己的利益都不管不顾就难免让人生疑。所以说,不得不说海底捞把危机公关变成一次次免费的自我营销中的典范。
|
上一篇:上海危机公关公司L:企业必须具备的危机感
下一篇:杭州危机公关公司:罕见的危机公关反转案例

小提示:您应该对本页介绍的“海底捞涨价道歉是一次危机公关还是成功营销?”相关内容感兴趣,若您有相关需求欢迎拨打我们的服务热线或留言咨询,我们尽快与您联系沟通海底捞涨价道歉是一次危机公关还是成功营销?的相关事宜。
关键词:危机公关处理